Microchip Technology MCP2561 und MCP2562 CAN-Hochgeschwindigkeits-Transceiver
Microchip MCP2561 und MCP2562 CAN-Hochgeschwindigkeits-Transceiver sind fehlertolerante Geräte, die als Schnittstelle zwischen einem CAN Protokoll-Controller und dem physischen Zweidraht-CAN-Bus dienen. Diese Bauteile verfügen über differentielle Übertragungs- und Empfangskapazitäten für den CAN-Protokoll-Controller und sind mit den ISO-11898-2- und ISO-11898-5-Standards vollständig kompatibel. Der MCP2561 verfügt über einen Split-Ausgangspin zur Stabilisierung des Gleichtakts bei Vorspannungs-Split-Anschlussschemas. Der MCP2562 hat einen VIO-Versorgungspin, mit dem die CAN-Controller und MCUs direkt verbunden werden können. Microchip MCP2561 und MCP2562 CAN-Hochgeschwindigkeits-Transceiver sind für den Betrieb mit CAN-FD (flexible Datenrate) von 2 MBit/s, 5 MBit/s und 8 MBit/s optimiert. Jedes Bauteil erfüllt die Anforderungen der Automobilindustrie für hohe Geschwindigkeiten (1 Mb/s), niedrigen Ruhestrom, elektromagnetische Kompatibilität (EMC) und elektrostatische Entladung (ESD).The Microchip Technology MCP2561 and MCP2562 High-Speed CAN Transceivers are available in compact 8-pin DFN, PDIP, and SOIC packages, ideal for space-constrained applications.
Merkmale
- Unterstützt den Betrieb bis 8 Mb/s
- Implementiert ISO-11898-5-Standard für physische Layeranforderungen
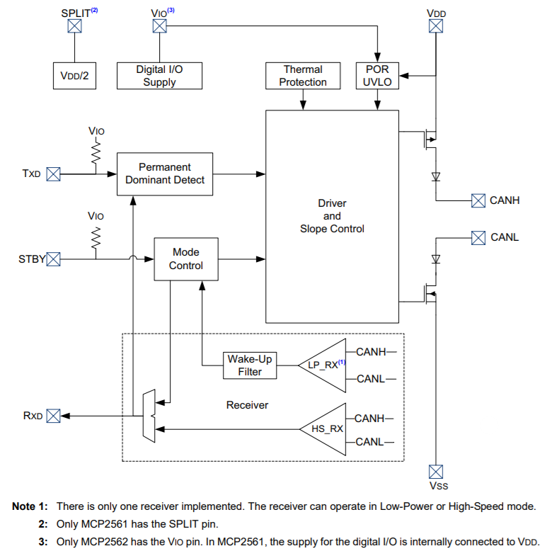
- AEC-Q100, Klasse 0
- Sehr niedriger Standby-Strom (5 µA typisch)
- VIO -Versorgungspin (MCP2562) für die direkte Verbindung zu CAN-Controller und Mikrocontroller mit 1,8 V bis 5 V I/O
- SPLIT-Ausgangspin (MCP2561) zur Stabilisierung des Gleichtakts bei Vorspannungs-Split-Anschlussschemas
- CAN-Bus-Pins werden getrennt, wenn das Gerät ausgeschaltet ist.
- Erdschluss-Erkennung
- Einschalt-Reset und Spannungsabfallschutz auf dem VDD -Pin
- Schutz vor Schäden durch Kurzschlussbedingungen (positive oder negative Batteriespannung)
- Schutz vor Hochspannungstransienten bei Anwendungen in der Automobilindustrie
- Automatischer Übertemperaturschutz
- Geeignet für 12-V- und 24-V-Systeme
- Hohe Rauschimmunität durch eine differentielle Bus-Implementierung
- Hoher ESD-Schutz auf CANH und CANL, IEC61000-4-2 > 8 kV (MCP2561/2) oder IEC61000-4-2 bis auf ±14 kV (MCP2561/2FD)
- Erhältlich in PDIP-8L, SOIC-8L und 3x3 DFN-8L
- Temperaturbereiche
- Erweitert: -40 °C bis +125 °C
- Hoch: -40 °C bis +150 °C
Applikationen
- Body electronics and lighting
- Automotive infotainment and cluster
- Hybrid, electric, and powertrain systems
- Industrial transportation
Blockdiagramm
Veröffentlichungsdatum: 2015-11-13
| Aktualisiert: 2022-03-11
