Microchip Technology KSZ9131 Gigabit-Ethernet-Transceiver
Die KSZ9131 Gigabit-Ethernet-Transceiver von Microchip sind integrierte Triple-Speed-Physical-Layer-Transceiver (10Base-T/100Base-TX/1000Base-T) für die Übertragung und den Empfang von Daten auf einem CAT-5-, CAT-5e- und CAT6-Standard-UTP-Kabel (Unshielded Twisted Pair, UTP).Die KSZ9131RNX Transceiver bieten eine reduzierte, medienunabhängige Gigabit-Schnittstelle (RGMII). Das KSZ9131MNX bietet die branchenübliche GMII/MII (Gigabit Media Independent Interface/Media Independent Interface) für den Anschluss an GMII/MII-MACs in Gigabit-Ethernet-Prozessoren und Schalter für die Datenübertragung bei 1.000 MBit/s oder 10/100 MBit/s.
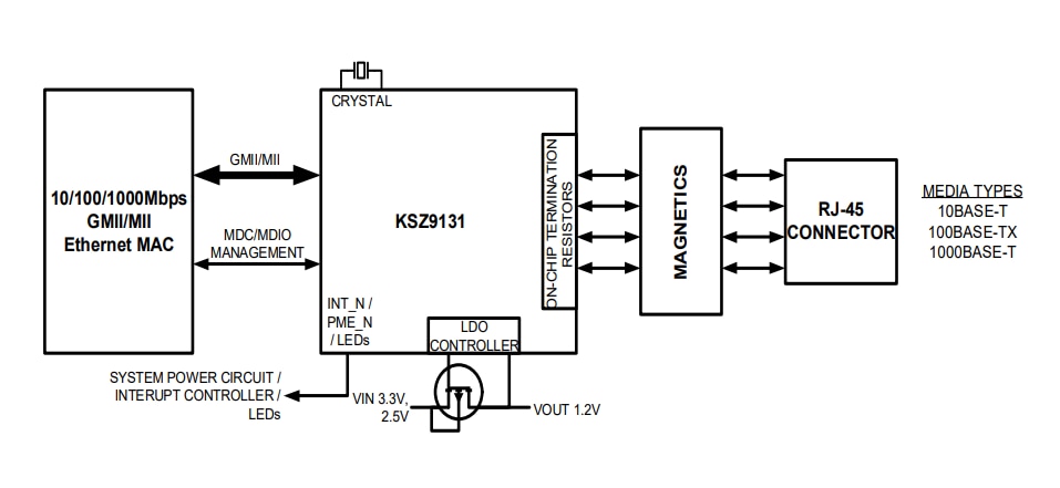
Die KSZ9131 Gigabit-Ethernet-Transceiver reduzieren die Boardkosten und vereinfachen das Board-Layout mit On-Chip-Anschlusswiderständen für die vier Differentialpaare und durch die Integration eines LDO-Controllers zur Ansteuerung eines kostengünstigen MOSFETS zur Versorgung des 1,2-V-Cores.
Der KSZ9131 verfügt über Diagnosefunktionen, die das Ansprechen des Systems und das Debugging in Produktionstests sowie in der Produktausbringung erleichtern. Die parametrische NAND-Tree-Unterstützung ermöglicht die Fehlererkennung zwischen den I/Os des KSZ9131 und dem Board. Die LinkMD® TDR-basierten Kabeldiagnosefunktionen ermöglichen die Identifizierung fehlerhafter Kupferverkabelung. Fern- und lokale Loop-Back-Funktionen verifizieren analoge und digitale Datenpfade.
Der standardmäßige KSZ9131RNX ist in einem RoHS-konformen 48-Pin-QFN-Gehäuse erhältlich und die AEC-Q100-qualifizierten Automotive-Bauteile KSZ9131RNXU und KSZ9131RNXV sind in einem bleifreien RoHS-konformen 48-Pin-VQFN-Gehäuse (benetzbar) erhältlich. Der KSZ9131MNX ist in einem RoHS-konformen 64-Pin-QFN-Gehäuse verfügbar.
Merkmale
- Einzelchip mit 10/100/1000 MBit/s IEEE 802.3-konformem Ethernet-PHY.
- GMII/MII/RGMII mit 3,3 V/2,5 V/1,8 V toleranten I/Os
- Auto-Negotiation, um automatisch die höchste Verbindungsgeschwindigkeit (10/100/1000 MBit/s) und Duplex (Halb-/Vollduplex) auszuwählen
- On-Chip-Anschlusswiderstände für die Differential-Paare
- On-Chip-LDO-Controller zur Unterstützung eines Einzelversorgungsbetriebs von 3,3 V – benötigt nur einen externen FET zur Erzeugung von 1,2 V für den Core
- Großrahmenunterstützung bis zu 16 KB
- Referenztaktausgang: 125 MHz
- Energieerkennungs-Abschaltmodus für reduzierten Stromverbrauch, wenn das Kabel nicht angeschlossen ist
- WOL(Wake-on-LAN)-Unterstützung mit robuster Custom-Paket-Erkennung
- Programmierbare LED-Ausgänge für Link, Aktivität und Geschwindigkeit
- Baseline-Wanderkorrektur
- LinkMD® TDR-basierte Kabeldiagnosefunktionen ermöglichen die Identifizierung fehlerhafter Kupferverkabelung
- Parametrische NAND-Tree-Unterstützung zur Erkennung von Fehlern zwischen Chip-I/Os und Board
- Loopback-Modus für Diagnosefunktionen
- Automatischer MDI/MDI-X-Crossover zur Erkennung und Korrektur der Verdrehung des Aderpaars bei allen Betriebsgeschwindigkeiten
- MDC/MDIO-Management-Schnittstelle für PHY-Registerkonfiguration
- Automatische Erkennung und Korrektur der Verdrehung, Schrägstellung und Polarität des Aderpaars
- Interrupt-Pin-Option
- Abschalt- und Stromsparmodi
- Betriebsspannungen: Core (DVDDL, AVDDL, AVDDL_PLL): 1,2 V (externer FET oder Regler) VDD I/O (DVDDH): 3,3 V, 2,5 V oder 1,8 V
- Transceiver (AVDDH): 3,3 V oder 2,5 V (kommerzielle Temperatur)
- Core (DVDDL, AVDDL, AVDDL_PLL): 1,2 V (externer FET oder Regler)
- VDD-I/O (DVDDH): 3,3 V, 2,5 V oder 1,8 V
- Transceiver (AVDDH): 3,3 V oder 2,5 V (kommerzielle Temperatur)
- Erhältlich in 48-Pin-QFN- (7 mm x 7 mm) und 64-Pin-QFN-Gehäusen (8 mm x 8 mm)
Applikationen
- Laser-/Netzwerk-Drucker
- Network Attached Storage (NAS)
- Netzwerk-Server
- Gigabit-LAN auf Motherboard (GLOM)
- Breitband-Gateway
- Gigabit-SOHO/SMB-Router
- IPTV
- IP-Set-Top-Box
- Spielkonsolen
- Triple-Play-Mediencenter (Daten, Sprache, Video)
- Industriesteuerung
- Fahrzeuginterne Automotive-Netzwerke
Blockdiagramm
