Infineon Technologies TLS805B1LDV Demonstrationsboard
Das Infineon Technologies TLS805B1LDV Demonstrationsboard ist zur Evaluierung des TLS805B1LD Low-Dropout-Linear-Spannungsreglers mit einem großen Eingangsspannungsbereich von 2,75 V bis 42 V ausgelegt. Dieses Bauteil mit einem extrem niedrigen Ruhestrom von 5 μA eignet sich für Fahrzeuganwendungen oder andere Versorgungssysteme, die dauerhaft mit der Batterie verbunden sind. Der TLS805B1LDV Regler ist eine einstellbare Ausführung mit einer Genauigkeit von 2 %. Das TLS805B1LDV Demonstrationsboard verfügt über eine niedrige Dropout-Spannung von 100 mV, wenn der Ausgangsstrom 50 mA beträgt. Dieses Demonstrationsboard eignet sich zur Versorgung von Automotive-Systemen, die während des Anlassens betrieben werden müssen.Merkmale
- Extrem niedriger Ruhestrom von 5 μA
- Großer Eingangsspannungsbereich: 2,75 V bis 42 V
- Ausgangsstromkapazität von bis zu 50 mA
- Stromverbrauch im Ausschaltmodus von weniger als 1 μA
- Niedrige Dropout-Spannung von 100 mV (typisch) bei 50 mA
- Ausgangsstrombegrenzungsschutz
- Übertemperatur-Abschaltung
- Großer Temperaturbereich
- Ein-/Aus-Freigabe
- Erhältlich im PG-TSON-10-Gehäuse
- Erhältlich im PG-DSO-8-Gehäuse
- Umweltfreundliches Produkt (RoHS-konform)
- Nach AEC qualifiziert
Blockdiagramm
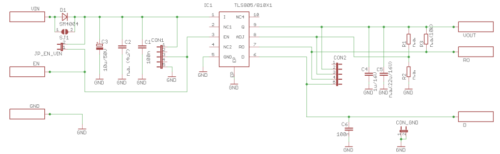
Schaltplan
Additonal Resource
Veröffentlichungsdatum: 2019-12-16
| Aktualisiert: 2024-01-19
