Diodes Incorporated AS333x Micropower CMOS-Operationsverstärker
Diodes Incorporated AS333x Micropower CMOS-Operationsverstärker implementieren eine Stromstabilisierungstechnik. Das design eliminiert 1/f-Rauschen und Crossover-Verzerrung in den meisten RRIO-Verstärkern. Der AS333x RRIO-Verstärker (rail-to-rail-Eingang und -Ausgang) verfügt über eine maximale Ausgangsspannungshub und eine erweiterte 100 mV Gleichtaktspannung über die Versorgungsschiene hinaus. Die Bauteile sind vollständig für den Betrieb von 1,6 V bis 5,0 V Einzelversorgungs- oder ± 0,8 V und ± 2,5 V Dual-Versorgungsapplikationen spezifiziert.Die AS333x Micropower CMOS-Operationsverstärker von Diodes Incorporated bieten ein gutes Verhältnis von Geschwindigkeit zu Stromverbrauch mit einer Verstärkungsbandbreite von 350 kHz bei einem Ruhestrom von nur 17 μA. Mit der niedrigen Eingangs-Offset-Spannung von 8 μV und der Nullpunktdrift-Offsetspannung von 0,02 μV/°C eignet sich das Bauteil hervorragend für Applikationen, die Präzision erfordern, insbesondere für niedrige und hohe Präzision.
Der AS333 ist in SOT25- und SOT353-Gehäusen untergebracht und für den Betrieb von -40 °C bis +125 °C unter allen Versorgungsspannungen ausgelegt. Die großen Temperaturbereiche und die hohe ESD-Toleranz erleichtern den Einsatz in rauen Applikationen.
Merkmale
- Niedrige Eingangs-Offset-Spannung: 8 μV (typisch)
- Nullpunktdrift: 0,02 μV/°C (typisch)
- 1.1μVPP, 0,01 Hz bis 10 Hz Rauschen
- 1,8 V bis 5,5 V Versorgungsspannung
- Rail-to-rail-Eingang und -Ausgang
- VCM von 100 mV über die Versorgungsschiene bei VCC = 1,8 V bis 5,5 V
- Verstärkungsfaktor Eins bis zu 200 pF C-Last
- 350 kHz Verstärkungsbandbreite
- Niedriger Ruhestrom: 17 μA (typisch)
- Anstiegsrate: 0.12V/μs (typisch)
- Betriebsumgebungstemperaturbereich: -40 °C bis +125 °C
- ESD-Schutz JESD 22, 4000 V HBM (A114)
- SOT25- und SOT353-Gehäuse
- Vollständig RoHs-konform und bleifrei
- Halogen- und antimonfreies umweltfreundliches Bauteil
Applikationen
- Batteriebetriebene Messgeräte
- Tragbare Testgeräte
- Medizinische Messgeräte
- Niederspannungs-Strommessung
- Sensorsignalaufbereitung
- Sensorschnittstelle
- CO-Detektoren, Drucksensoren, Rauchmelder, Pulsoximeter und Blutzuckermessgeräte
Pin-Belegungen
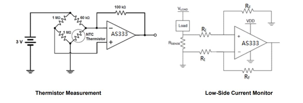
Typische Applikationen
Veröffentlichungsdatum: 2023-06-26
| Aktualisiert: 2023-08-21
