Diodes Incorporated AP6450xQ Schaltspannungsregler
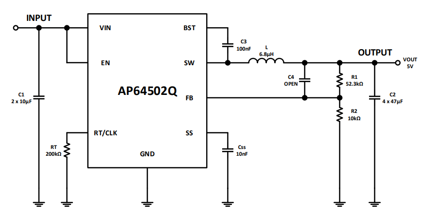
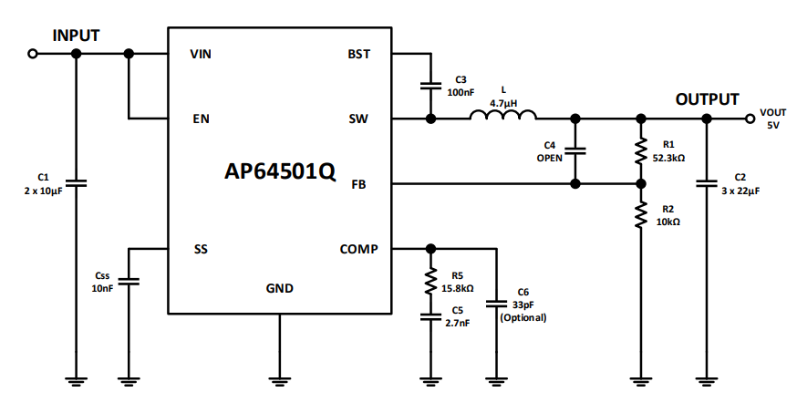
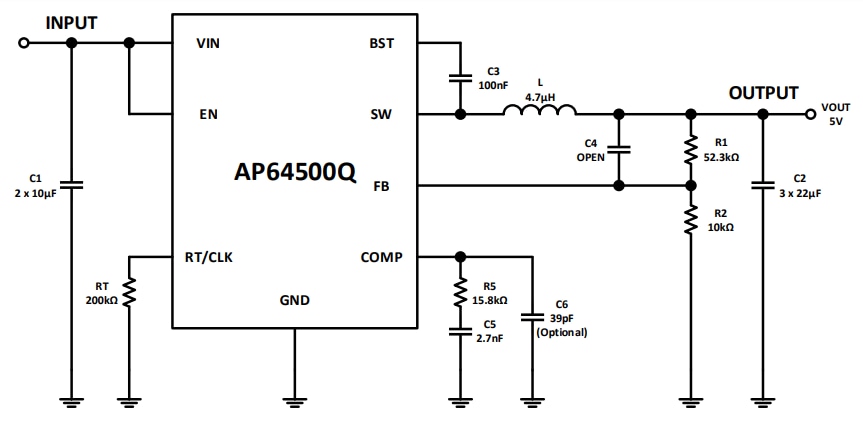
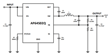
Diodes Incorporated AP6450xQ Schaltspannungsregler sind synchrone DC/DC-Abwärtswandler mit 40 V, 5 A und hohem Wirkungsgrad, die gemäß AEC-Q100 Klasse 1 qualifiziert sind. Aufgrund der vollständigen Integration eines 45-mΩ-High-Side-Leistungs-MOSFETs und eines 20-mΩ-Low-Side-Leistungs-MOSFETs bieten diese Regler eine DC/DC-Abwärtswandlung mit hohem Wirkungsgrad. Diese AP6450xQ Regler verfügen über ein spezielles Gate-Drive-/Bootstrap-Design, das einen Betrieb im LDO-Modus mit einem Tastverhältnis von nahezu 100 % ermöglicht. Die Regler treten in die Impulsfrequenzmodulation (PFM) ein und verbessern den Wirkungsgrad automatisch, während der Laststrom sich dem Nullpunkt nähert. Die AP6450xQ Regler können einfach verwendet werden, indem die Anzahl externer Komponenten aufgrund der Übernahme einer Spitzenstrommodussteuerung reduziert wird.Die AP64500Q und AP64502Q Regler verfügen über programmierbare Schaltfrequenzen von bis zu 2,2 MHz, die auch mit einem externen Taktgeber synchronisiert werden können. Der AP64501Q verfügt über eine Nennschaltfrequenz von 570 kHz.Die AP64501Q und AP64502Q Regler verfügen über einen programmierbaren Soft-Start, der Einschaltströme reduziert, während die AP64500Q und AP64501Q über eine externe Kompensation verfügen, um das Schleifenverhalten zu optimieren. Die Schaltregler bieten eine Frequenzspreizung (FSS) mit einem Schaltfrequenz-Jitter von ±6 %. Dadurch dass die abgestrahlte Energie nicht in einer der Frequenzen für einen längeren Zeitraum gehalten wird, kann die EMI reduziert werden. Diese AP6450xQ Schaltspannungsregler sind im SO-8EP-Gehäuse verfügbar. Die AP6450xQ Regler eignen sich hervorragend für den Einsatz in Automotive-Bauteilen, wie z. B. Leistungssysteme, Infotainment, Kombiinstrumente, Telematik und Beleuchtungssteuerung.
Merkmale
- Mit den folgenden Ergebnissen gemäß AEC-Q100 qualifiziert:
- Bauteil-Temperatur Klasse 1: -40 °C bis +125 °C TA-Bereich
- HBM-ESD-Geräteklassifikation Stufe H2
- CDM-ESD-Bauteilklassifikation Stufe C5
- Eingangsspannungsbereich: 3,8 V bis 40 V
- Dauerausgangsstrom: 5 A
- Referenzspannung: 0,8 V ±1 %
- Niedriger Ruhestrom (PFM): 25 µA
- AP64501Q :
- Schaltfrequenz: 570 kHz
- AP64500Q und AP64502Q:
- Schaltfrequenz: 100 kHz bis 2,2 MHz
- Wirkungsgrad von bis zu 85 % bei geringer Last von 5 mA
- Proprietäres Gate-Treiberdesign für beste EMI-Reduzierung
- FSS zur Reduzierung von EMI
- Low-Dropout-Modus (LDO)
- Präzisionsfreigabe mit Schwellenwert zur Anpassung von UVLO
- Schutzschaltung:
- Unterspannungssperre (UVLO)
- Ausgangsüberspannungsschutz (OVP)
- Zyklus-für-Zyklus-Spitzenstrombegrenzung
- Thermische Abschaltung
- Vollständig RoHS-konform und völlig bleifrei
- Halogen- und antimonfrei
Applikationen
- Automotive:
- Leistungssysteme
- Infotainment
- Kombiinstrumente
- Telematik
- Beleuchtungssteuerung
- Erweiterte Fahrerassistenzsysteme
