Diodes Incorporated AP64200Q Synchroner Automotive-Abwärtswandler
Der Diodes Incorporated AP64200Q synchrone Automotive-Abwärtswandler integriert einen 150-mΩ-High-Side-Leistungs-MOSFET und einen 80-mΩ-Low-Side-Leistungs-MOSFET vollständig, um eine DC/DC-Abwärtswandlung mit hohem Wirkungsgrad zu bieten. Das Design des AP64200Q ist für die Reduzierung von elektromagnetischen Störungen (EMI) optimiert.Der AP64200Q Wandler von Diodes Incorporated kann einfach verwendet werden, indem die Anzahl der externen Komponenten aufgrund der Übernahme der Spitzenstrommodussteuerung reduziert wird. Das Bauteil verfügt über ein proprietäres Gate-Treiber-Schema, um Schaltknoten-Überschwingungen zu widerstehen, ohne die Einschalt- und Ausschaltzeiten des MOSFETS zu beeinträchtigen, wodurch das abgestrahlte Hochfrequenz-EMI-Rauschen, das durch die MOSFET-Schaltung ausgelöst wird, reduziert wird. Darüber hinaus verfügt der AP64200Q über eine Frequenzspreizung (FSS) mit einem Schaltfrequenz-Jitter von ±6 %, der die EMI reduziert, indem die emittierte Energie für einen längeren Zeitraum in einer beliebigen Frequenz verbleibt.
Der AP64200Q ist in einem SO-8EP-Gehäuse untergebracht und hat einen Eingangsspannungsbereich von 3,8 V bis 40 V.
Merkmale
- AEC-Q100-qualifiziert für Fahrzeuganwendungen
- Bauteil-Temperatur Klasse 1: -40 °C bis +125 °C TA-Bereich
- 3,8 V bis 40 VIN
- Ausgangsspannung (VOUT): 0,8 V bis VIN
- Dauerausgangsstrom: 2 A
- Referenzspannung: 0,8 V ±1 %
- Niedriger Ruhestrom von 25 µA (Impulsfrequenzmodulation)
- Einstellbare Schaltfrequenz von 100 kHz bis 2,2 MHz
- Externe Taktsynchronisierung von 100 kHz bis 2,2 MHz
- Wirkungsgrad von bis zu 88 % bei Leichtlast von 5 mA
- Proprietäres Gate-Treiber-Design für die beste EMI-Reduzierung
- Frequenzspreizung (FSS) zur Reduzierung von EMI
- Low-Dropout-Modus (LDO)
- Präzisionsfreigabe mit Schwellenwert zur Anpassung von UVLO
- Schutzschaltung
- Unterspannungssperre (UVLO)
- Ausgangsüberspannungsschutz (OVP)
- Zyklus-für-Zyklus-Spitzenstrombegrenzung
- Thermische Abschaltung
- Vollständig RoHS-konform und bleifrei
- Halogen- und antimonfrei
Applikationen
- Automotive-Leistungssysteme
- Automotive-Infotainment
- Automotive-Kombiinstrumente
- Automotive-Telematik
- Automotive-Beleuchtungssteuerung
- Erweiterte Fahrerassistenzsysteme
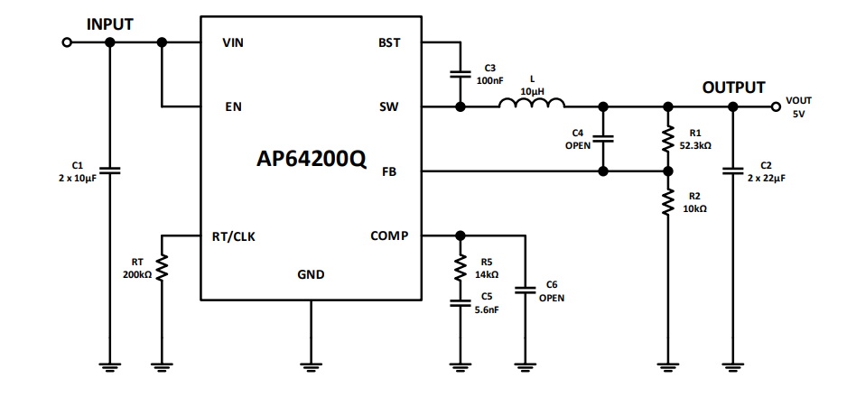
Typische Applikations-Schaltung
Funktionales Blockdiagramm
Pin-Belegungen
