Diodes Incorporated AP62800 Abwärtswandler
Der Abwärtswandler AP62800 von Diodes Incorporated bietet einen weiten Eingangsspannungsbereich von 4,5 V bis 17 V und eine Stromstärke von 8 A. Der AP62800 integriert einen 22 mΩ High-Side-Leistungs-MOSFET und einen 10 mΩ Low-Side-Leistungs-MOSFET und ermöglicht so eine hocheffiziente DC-DC-Abwärtswandlung. Der Wandler ist einfach zu bedienen, da die Anzahl der externen Komponenten durch die COT-Steuerung (Constant On-Time) minimiert wird, um ein schnelles Einschwingverhalten, eine einfache Schleifenstabilisierung und eine geringe Ausgangsspannungswelligkeit zu erzielen.Das Design des AP62800 Abwärtswandlers von Diodes ist für die Reduzierung von elektromagnetischen Störungen (EMI) optimiert. Das Bauteil verfügt über ein proprietäres Gate-Treiber-Schema, um Schaltknoten-Überschwingungen zu widerstehen, ohne die Einschalt- und Ausschaltzeiten des MOSFETS zu beeinträchtigen, wodurch das abgestrahlte Hochfrequenz-EMI-Rauschen, das durch die MOSFET-Schaltung ausgelöst wird, reduziert wird.
Der AP62800 ist in einem V-QFN2030-12-Gehäuse (Typ A) untergebracht.
Merkmale
- 4,5 V bis 17 V VIN
- Ausgangsspannung (VOUT) von 0,6 V bis 7 V
- 8 AA Kontinuierlicher Ausgangsstrom
- Referenzspannung: 0,6 V ±1 %
- Ruhestrom: 195 µA
- Wählbare Schaltfrequenz von 400 kHz, 800 kHz oder 1,2 MHz
- Wählbare Betriebsmodi
- Impulsfrequenzmodulation (PFM)
- Ultraschallmodus (USM)
- Pulsweitenmodulation (PWM)
- Programmierbare Soft-Start-Zeit
- Proprietäres Gate-Treiberdesign für beste EMI-Reduzierung
- Power-Good-Anzeige mit internem Pull-up-Widerstand von 5 MΩ
- Präzisionsfreigabe mit Schwellenwert zur Anpassung von UVLO
- Schutzschaltung
- Unterspannungssperre (UVLO)
- Zyklus-für-Zyklus-Talstrombegrenzung
- Thermische Abschaltung
- Vollständig RoHs-konform und bleifrei
- Halogen- und antimonfreies umweltfreundliches Bauteil
Applikationen
- Verteilte Bus-Stromversorgungen: 5 V und 12 V
- Fernsehgeräte und Bildschirme
- Weißware und kleine Haushaltsgeräte
- FPGA-, DSP- und ASIC-Versorgungen
- Home-Audiosysteme
- Netzwerksysteme
- Spielkonsolen
- Unterhaltungselektronik
- Universal-Punktlast
Typische Applikations-Schaltung
Diagramme Wirkungsgrad vs. Ausgangsstrom
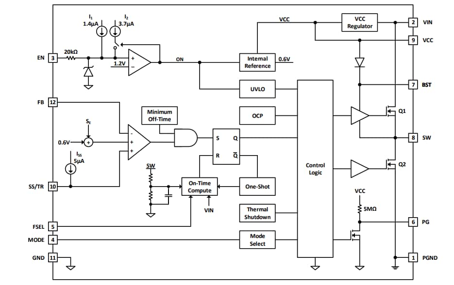
Funktionales Blockdiagramm
Veröffentlichungsdatum: 2023-01-04
| Aktualisiert: 2024-02-28
