Diodes Incorporated AP62500 Abwärtswandler

Der AP62500 Abwärtswandler von Diodes Incorporated bietet einen großen Eingangsspannungsbereich von 4,5 V bis 18 V und einen Dauerausgangsstrom von 5 A. Der AP62500 integriert einen 47 mΩ High-Side-Leistungs-MOSFET und einen 18 mΩ Low-Side-Leistungs-MOSFET und ermöglicht so eine hocheffiziente DC-DC-Abwärtswandlung. Das Bauteil verwendet eine COT-Steuerung (Constant On-Time), um ein schnelles Einschwingverhalten, eine einfache Schleifenstabilisierung und eine geringe Ausgangsspannungswelligkeit zu erreichen und gleichzeitig die Anzahl der externen Komponenten zu minimieren.

Das Design des AP62500 Abwärtswandlers von Diodes ist für die Reduzierung von elektromagnetischen Störungen (EMI) optimiert. Der Wandler verfügt über ein proprietäres Gate-Treiber-Schema, um Schaltknoten-Überschwingungen zu widerstehen, ohne die Einschalt- und Ausschaltzeiten des MOSFETS zu beeinträchtigen, wodurch das abgestrahlte Hochfrequenz-EMI-Rauschen, das durch die MOSFET-Schaltung ausgelöst wird, reduziert wird.

Das AP62500 hat eine wählbare Schaltfrequenz von 400 kHz, 800 kHz oder 1,2 MHz und ist in einem V-QFN2030-12-Gehäuse (Typ A) erhältlich.

Merkmale

  • 4,5 V bis 18 V VIN
  • Ausgangsspannung (VOUT) von 0,6 V bis 7 V
  • 5 AA Kontinuierlicher Ausgangsstrom
  • Referenzspannung: 0,6 V ±1 %
  • Ruhestrom: 195 µA
  • Wählbare Schaltfrequenz von 400 kHz, 800 kHz oder 1,2 MHz
  • Wählbare Betriebsmodi
    • Impulsfrequenzmodulation (PFM)
    • Ultraschallmodus (USM)
    • Pulsweitenmodulation (PWM)
  • Programmierbare Soft-Start-Zeit
  • Proprietäres Gate-Treiberdesign für beste EMI-Reduzierung
  • Power-Good-Anzeige mit internem Pull-up-Widerstand von 5 MΩ
  • Präzisionsfreigabe mit Schwellenwert zur Anpassung von UVLO
  • Schutzschaltung
    • Unterspannungssperre (UVLO)
    • Zyklus-für-Zyklus-Talstrombegrenzung
    • Thermische Abschaltung
  • Vollständig RoHs-konform und bleifrei
  • Halogen- und antimonfreies umweltfreundliches Bauteil

Applikationen

  • Verteilte Bus-Stromversorgungen: 5 V und 12 V
  • Fernsehgeräte und Bildschirme
  • Weißware und Küchenkleingeräte
  • FPGA-, DSP- und ASIC-Versorgungen
  • Home-Audio
  • Netzwerksysteme
  • Spielkonsolen
  • Unterhaltungselektronik
  • Universal-Punktlast

Typische Applikations-Schaltung

Diodes Incorporated AP62500 Abwärtswandler

Diagramme Wirkungsgrad vs. Ausgangsstrom

Leistungsdiagramm - Diodes Incorporated AP62500 Abwärtswandler

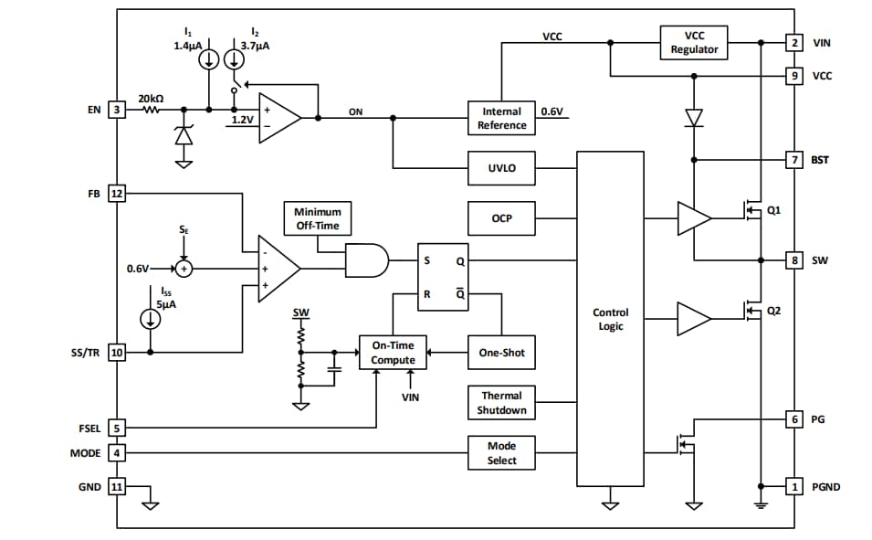
Funktionales Blockdiagramm

Blockdiagramm - Diodes Incorporated AP62500 Abwärtswandler
Veröffentlichungsdatum: 2023-01-03 | Aktualisiert: 2024-02-28