Diodes Incorporated AP2297x Einzelkanal-Lastsschalter
Die Einzelkanal-Lastschalter AP2297x vonDiodes Incorporated bieten kontrolliertes Einschalten und einen aktiven Ausgangsentladungspfad in einem ultrakompakten X1-WLB1909-8 Gehäuse. Das AP2297x von Diodes Inc. enthält ein N-Kanal MOSFET, das über einen Eingangsspannungsbereich von 0,65 V bis 3,6 V und Schalterströme bis zu 4 A betrieben werden kann. Eine integrierte elektrische Ladungspumpe spannt den NMOS-Schalter vor, um einen minimalen Einschalt-Widerstand (RON) zu erreichen. Die Schalter werden über einen Ein-/Aus-Eingang (on) gesteuert, der direkt mit Niederspannungs- Steuersignalen verbunden werden kann.Der AP2297x verfügt über eine thermische Abschaltung, wenn die Sperrschichttemperatur über dem Schwellenwert liegt, und schaltet den Schalter ab. Die Schalter schalten sich wieder ein, wenn sich die Sperrschichttemperatur in einem sicheren Bereich stabilisiert. Die AP2297x verfügen über einen On-Chip-Widerstand für 150 Ω zur schnellen Ausgangsentladung, wenn der Schalter deaktiviert ist, um unbekannte Zustände zu vermeiden, die durch eine schwebende Versorgung der nachgeschalteten Last verursacht werden.
Merkmale
- Integrierter Einzelkanal-Lastschalter
- 0,65 V bis 3,6 V Eingangsspannungsbereich
- Extrem niedriger RON
- 4,7 mΩ bei VIN = 1,8 V (typisch)
- 5,1 mΩ bei VIN = 1,05 V (typisch)
- 6,4 mΩ typisch bei VIN = 0,65 V
- 3 A (AP22971) oder 4 A (AP22970) maximaler Dauerstrom
- Geringer Ruhestrom: 30 µA (typ.)
- Typischer Abschaltstrom von 1 µA
- Kontrollierte Anstiegsrate zur Reduzierung des Einschaltstroms (AP22970)
- Einschaltzeit von 1530 µs (tON) bei VIN = 3,6 V
- Einschaltzeit von 815 µs (tON) bei VIN = 0,65 V
- Über den CT-Pin (AP22971) einstellbare Anstiegsrate, schnelle Einschaltzeit (tON) von ≤65µs bei VIN = 1 V
- Power Good (PG)-Anzeige (AP22971)
- Schnelle Ausgangsentladung (QOD)
- Logikschaltung mit Niederspannung von 0,71 V für VIH
- Aktiver HOHER Betrieb
- Thermischer Shutdown (TSD)
- ESD-Schutz
- 2 kV Human-Body-Modell (HBM)
- 1 kV Charged-Device-Modell (CDM)
- X1-WLB1909-8-Gehäuse mit kleinem Formfaktor
- Vollständig RoHS-konform und völlig bleifrei
- Halogen- und antimonfreies, umweltfreundliches Bauteil
Applikationen
- Laptops und Tablet-PCs
- Smartphones
- Telekommunikation
- Speicher
Technische Daten
- Maximaler Laststrom von 3 A oder 4 A
- Maximaler gepulster Schaltstrom von 4 A oder 6 A, Puls < 300="" µs,="" 2="" %="">
- Eingangsspannungsbereich von 0,65 V bis 3,6 V
- Betrieb mit ON-Eingangslogik
- 0,71 V bis 3,6 V Hochspannungsbereich
- 0 V bis 0,46 V Niederspannungsbereich
- 55 µA bis 75 µA maximaler Ruhestrombereich
- 5 µA bis 18 µA maximaler Abschaltstrombereich
- 0,1 µA maximaler ON-Eingangsableitstrom
- 150 Ω bis 710 Ω typischer Ausgangsentladungswiderstandsbereich
- Typische Übertemperaturabschaltung
- 170 °C Schwellwert
- Hysterese von 30 °C
- 8,5 mΩ bis 19 mΩ Leistungsschalter Einschaltwiderstandsbereich
- Betriebsumgebungstemperaturbereich von -40 °C bis +105 °C
- Thermischer Widerstand
- 53,71°C/W Sperrschicht-zu-Umgebung
- 1,12°C/W Sperrschicht-zu-Gehäuseoberseite
- 8,26°C/W Sperrschicht-zu-Gehäuseunterseite
- 12,17°C/W Sperrschicht-zu-Board
- 0,38°C/W Sperrschicht-zu-Spitze-Charakterisierungsparameter
- 12,14°C/W Sperrschicht-zu-Board-Charakterisierungsparameter
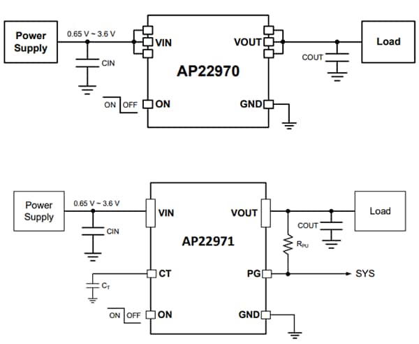
Typische Anwendungsschaltungen
Funktionsblockdiagramme
Veröffentlichungsdatum: 2025-04-01
| Aktualisiert: 2025-10-01
