Diodes Incorporated AP7220x DC/DC-Auf-/Abwärtswandler
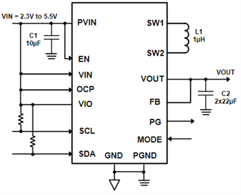
Diodes Incorporated AP7220x DC/DC-Auf-/Abwärtswandler sind synchrone Hochstrom-Wandler, die einen hohen Wirkungsgrad, ein hervorragendes Einschwingverhalten sowie eine hohe DC-Ausgangsgenauigkeit bieten. Die Auf-/Abwärtswandler sind mit einer H-Brücken-Konfiguration mit vier Schaltern ausgestattet, die einen Abwärts- und Aufwärtsbetrieb mit einem kontinuierlichen Ausgangsstrom von 2 A unterstützen. Diese AP7220x Wandler integrieren eine zweiadrige serielle Schnittstelle aus einer bidirektionalen seriellen Datenleitung, SDA und unterstützen SCL-Taktraten von bis zu 3,4 MHz. Die Auf-/Abwärtswandler verfügen über eine Schaltfrequenz von 2,5 MHz, einen über I2C programmierbaren Ultraschallbetrieb und eine einstellbare Überstrombegrenzung. Diese Wandler sind in 20-Ball-WLCSP-Gehäusen mit Abmessungen von 2,125 mm x 1,750 mm erhältlich. Zu den typischen Applikationen gehören Smartphones, Tablets und tragbare Verbrauchergeräte.Merkmale
- Eingangsspannung von 2,3 V bis 5,5 V VIN
- Ausgangsspannungsbereich von 2,6 V bis 5,14 V
- 2 A kontinuierlicher Ausgangsstrom
- 2,5 MHz Schaltfrequenz
- I2C-Schnittstelle
- Wählbarer PFM/PWM-Modus
- Ultraschall-Betrieb programmierbar über I2C
- Power-Good-Anzeige mit 5 MΩ internem Pull-up
- Einstellbare Überstrombegrenzung
- Vollständig geschützt gegen:
- Überstrom
- Kurzschluss
- Sperrstromschutz
- Übertemperatur
- Unterspannungssperre (UVLO)
- Vollständig RoHS-konform und völlig bleifrei
- Halogen- und antimonfrei
Applikationen
- Smartphones
- Tablet-PCs
- Tragbare Verbrauchergeräte
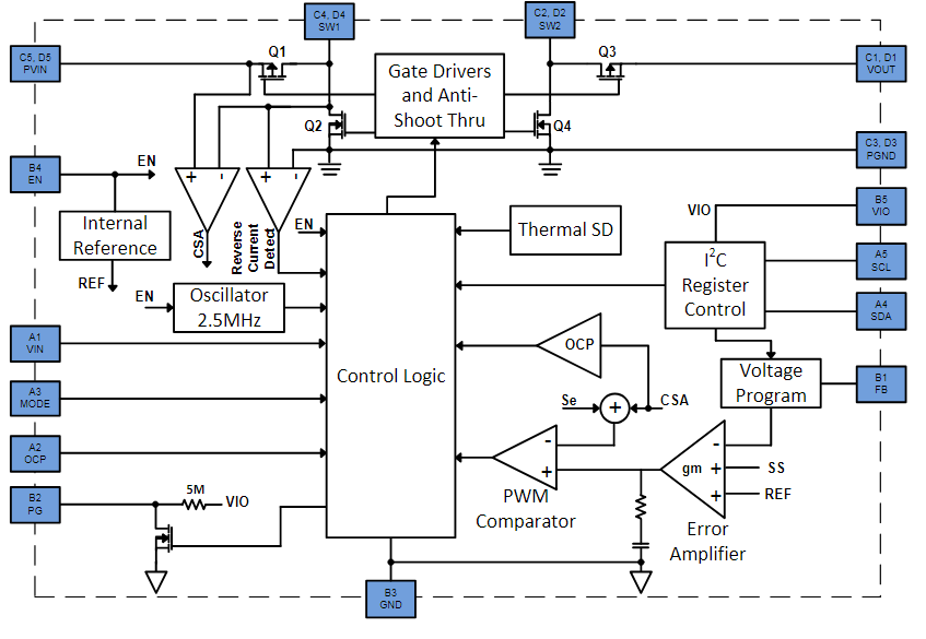
AP7220x Blockdiagramm
Veröffentlichungsdatum: 2018-08-01
| Aktualisiert: 2022-09-28
