Diodes Incorporated AP22908 Lastschalter mit geregelter Anstiegsrate
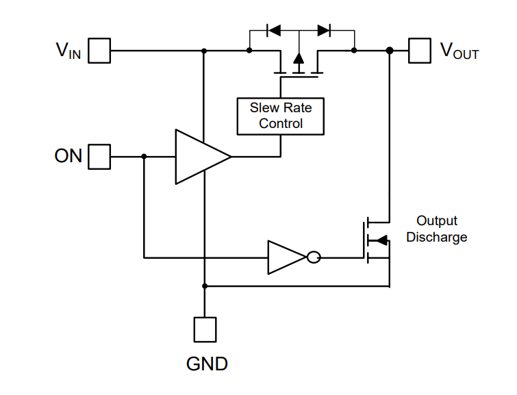
Der Lastschalter mit geregelter Anstiegsrate AP22908 von Diodes Incorporated ist ein Einzel-p-Kanal-MOSFET-Leistungsschalter, der für High-Side-Lastschaltungsapplikationen ausgelegt ist. Der MOSFET verfügt über einen typischen niedrigen RDS (ON) von 28 mΩ bei 3,6 V. Dies ermöglicht eine erhöhte Laststromfähigkeit mit einem niedrigen Durchlass-Spannungsabfall. Die Einschalt-Anstiegsrate des Bauteils wird intern gesteuert, um einen Einschaltstrom zu vermeiden. Der AP22908 ist für den Betrieb von 1,08 V bis 3,6 V ausgelegt. Er eignet sich hervorragend für Systeme mit 1,2 V, 1,8 V, 2,5 V, 3,3 V und 3,6 V. Der typische Ruheversorgungsstrom beträgt 0,05 µA.Merkmale
- Breiter Eingangsspannungsbereich: 1,08 V bis 3,6 V
- Niedriger On-Widerstand
- Typ. 69 mΩ bei 1,2 V
- Typ. 41 mΩ bei 1,8 V
- Typ. 33 mΩ bei 2,5 V
- Typ. 28 mΩ bei 3,6 V
- Hohe DC-Kapazität bis zu 1,5 A
- Schnelle Entladung durch Ausgangsentladungswiderstand
- Extrem niedriger Ruhestrom von 0,05 µA
- Active-High-Steuerpin, mindestens 0,9 V VIH von ON
- ESD-Schutz
- 2 kV Human-Body-Modell
- 1 kV Charged-Device-Modell
- Gehäuse
- X1-WLB0909-4 mit rückseitigem Laminat
- 0,87 mm x 0,87 mm, Ball-Rastermaß von 0,5 mm
- Umweltfreundliches Standard-SOT26
- RoHS-konform und bleifreie Ausführung
- Halogen- und antimonfreies umweltfreundliches Bauteil
Applikationen
- Mobilgeräte und Smartphones
- Tragbare Mediengeräte
- Wearables
- Fortschrittliche Notebooks, UMPC und MID
- Tragbare medizinische Geräte
- GPS- und Navigationsausrüstung
- Tragbare Messgeräte
Blockdiagramm
Veröffentlichungsdatum: 2020-06-16
| Aktualisiert: 2024-08-02
