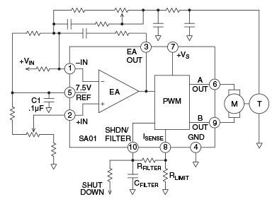
Apex Microtechnology SA01 PWM Amplifier with Programmable Current Limit

Apex Microtechnology SA01 PWM Amplifier with Programmable Current Limit can deliver up to 2000W to a load and is operated from a single power supply. The amplifier can operate over a wide range of voltages. An error amplifier is included to provide gain for the velocity control loop in brush-type motor control applications.

This PWM amplifier is a hybrid product design housed in a 10-pin hermetic and isolated metal power package. It requires only two square inches of board space. The current limit for the Apex Microtechnology SA01 is programmable using a single resistor. A shutdown input turns off all four drivers of the H-bridge output. A precision reference output is provided to offset the error amplifier, which can be scaled for standard input signals. The SA01 is protected from shorts to supply or ground. The onboard H-bridge output MOSFETs are protected from thermal overloads by directly sensing the temperature of the die.

Features

  • 16V to 100V voltage supply operation
  • 20A continuous, 30A PEAK high output current
  • 2000W power delivered to load
  • Shutdown control

Applications

  • Brush-type motor control
  • Peltier control
  • Reactive loads
  • Magnetic coils (MRI)
  • Active magnetic bearing
  • Vibration cancelling

Videos

Typical Applications

Apex Microtechnology SA01 PWM Amplifier with Programmable Current Limit
Veröffentlichungsdatum: 2020-08-20 | Aktualisiert: 2024-04-03