Analog Devices / Maxim Integrated MAXREFDES130# Gebäudeautomatisierungs-Abschirmung
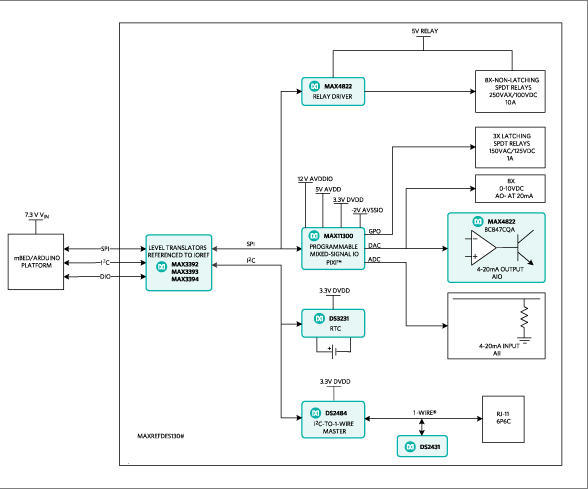
Die MAXREFDES130# Gebäudeautomatisierungs-Abschirmung von Maxim Integrated verfügt über einen Arduino®-Formfaktor und ist kompatibel mit ARM® mbed™- und Arduino-Plattformen. Die Abschirmung bietet eine vollständige Referenz für das Prototyping und umfasst acht analoge 0-10 VDC-Ausgänge, einen 4-20 mA-Ausgang, einen 4-20 mA-Eingang, acht nicht-verriegelnde Relais, drei verriegelnde Relais, einen RTC- und 1-Wire®-Master. Die MAXREFDES130# funktioniert mit einem oder mehreren MAXREFDES131#, dem 1-Wire®, Panasonic Grid-Eye®-Sensor, um eine komplette Gebäudeautomatisierungslösung zu erstellen.The MAXREFDES130# features a 1-Wire® master bus for use with MAXREFDES131#, the 1-Wire® Panasonic Grid-Eye® Sensor for gesture sensing feedback to the platform. The MAXREFDES130# works well with one or more of the MAXREFDES131# to make a complete building automation solution. In addition, non-latching and latching relays allow for control of multiple power lines and temperatures, saving energy and ensuring a comfortable climate.
Merkmale
- Analog IO
- Eight 0-10VDC outputs
- One 4-20mA Output
- One 4-20mA Input
- Arduino compatible
- ARM mbed compatible
- AC load switching
- Latching relays for thermostat control
- RTC
- Accelerated development time
- Flexible analog for multiple configurations
- Ease of use
Applikationen
- Building automation
- IoT
- Animatronics
- Holiday displays
Videos
Block Diagram
Veröffentlichungsdatum: 2017-01-10
| Aktualisiert: 2023-04-11
