Analog Devices Inc. MAX97220 DirectDrive®-Verstärker
Die DirectDrive®-Verstärker MAX97220 von Analog Devices Inc. können von einer 5-V-Versorgung Leitungsstufenlasten mit 3 VRMS in 1 kI und von einer 3,3-V-Versorgung mit 2 VRMS in 600-I-Lasten treiben. Eine Kopfhörerlast kann mit 125 mW in 32 I mit einer Versorgung von 5 V angesteuert werden. Die ICs verfügen über eine intern festgelegte Gain von 6 dB oder eine extern eingestellte Gain über externe Widerstände. Die externen Gain-Einstellungs-Knoten können auch Filter für Set-Top-Box-Applikationen konfigurieren. Der IC verfügt über eine außergewöhnliche THD+N über die gesamte Audiobandbreite.Merkmale
- Ausgangsleistung von 125 mW zu 32 I mit einer 5-V-Versorgung
- Ausgangsantrieb von 3 VRMS zu 1 kI mit einer 5-V-Versorgung
- Ausgangsantrieb von 2 VRMS zu 600 I mit einer 3,3-V-Versorgung
- Vollständig differentielle Eingänge
- Feste oder extern einstellbare Gain ohne Klicks oder Aussetzer
- Breiter Betriebsbereich von 2,5 V bis 5,5 V
- DirectDrive-Ausgänge machen DC-Sperrkondensatoren überflüssig
- Flache THD+N, besser als 90 dB im Audio-Band
- 18-bit-SNR-Leistung, 112 dB
- Footprint-kompatibel mit dem MAX9722
Applikationen
- Einfache Multimedia-Schnittstellen
- Set-Top-Boxen
- Blu-Ray- und DVD-Player
- LCD-Fernseher
- Prosumer-Audiogeräte
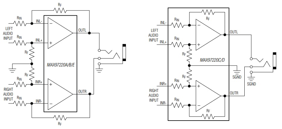
Blockdiagramm
Veröffentlichungsdatum: 2020-03-23
| Aktualisiert: 2024-05-01
