Analog Devices / Maxim Integrated MAX77654EVKIT Evaluierungskit
Das Maxim Integrated MAX77654EVKIT Evaluierungskit ermöglicht das einfache Experimentieren mit verschiedenen Funktionen des MAX77654. Diese Funktionen umfassen den SIMO-Abwärts-/Aufwärtswandler, die Linearregler, der analoge Multiplexer, das Smart-Ladegerät, der Ein-/Aus-Controller und die I2C-Schnittstelle. Der MAX77654 extrem stromsparende PMIC bietet eine hochintegrierte Akkuladungs- und Netzteillösung für Applikationen mit geringem Stromverbrauch, bei denen Größe und Wirkungsgrad entscheidend sind.Merkmale
- Benutzerfreundlich
- GUI treibt I2C-Schnittstelle an
- On-Board-Thermistor
- GPIO-LEDs
- Bestückt und vollständig getestet
- Elektronische On-Board-Lasten
- Stationäre, transiente und zufällige Modi
- Demonstriert die End-zu-End-Umsetzung des Analog-Multiplexers
- On-Board-ADC
- Evaluiert sowohl Drucktasten- als auch Schiebeschalter-Eintast-Optionen
Erforderliche Ausrüstung
- MAX77654EVKIT Evaluierungskit
- MAX77654EVKIT Evaluierungskit-GUI
- Windows-PC
- Netzteil
- Amperemeter
- DVM
- Mikro-USB-Kabel
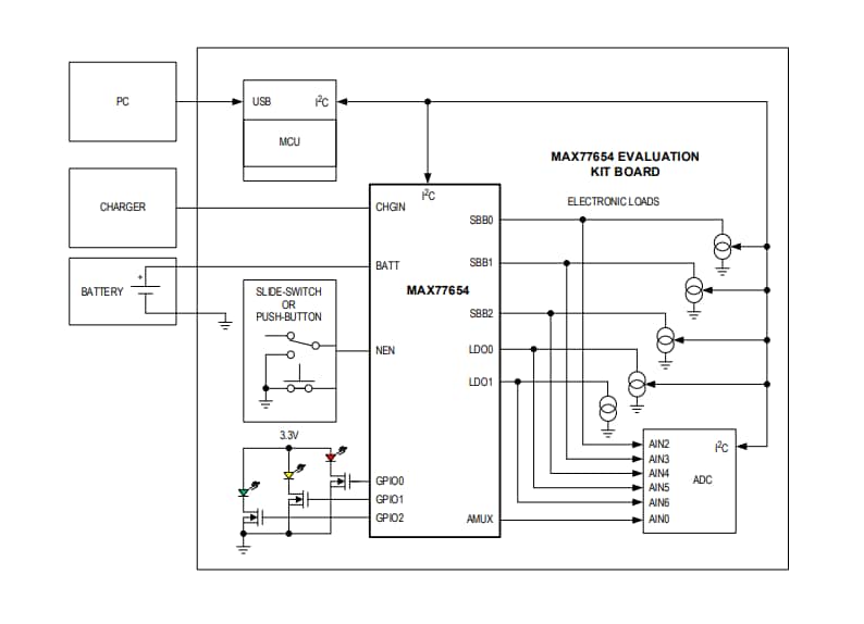
Vereinfachtes Blockdiagramm
Einfaches Blockdiagramm
Veröffentlichungsdatum: 2019-07-22
| Aktualisiert: 2023-04-14
