Analog Devices / Maxim Integrated MAX41400 Instrumentenverstärker
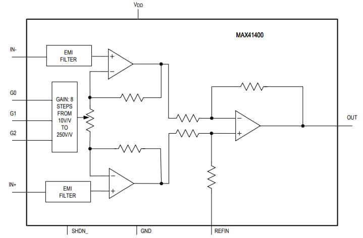
Analog Devices MAX41400 Instrumentenverstärker sind stromsparende Präzisions-Instrumentenverstärker mit programmierbarer Gain über die Eingangspins. Die MAX41400 sind in einem platzsparenden 9-Bump-Wafer-Level-Gehäuse (WLP) mit einem Bump-Rastermaß von 0,4 mm untergebracht. Er eignet sich hervorragend für tragbare Sensorapplikationen in der Medizintechnik und Industrie. Das Bauteil verfügt über interne EMI-Filter zum Schutz vor HF-Störungen und EMI. Die interne feste Gain kann von 10 V/V bis 250 V/V ausgewählt werden. Die beiden Gain-Einstellungswiderstände befinden sich innerhalb der Instrumentenverstärker MAX41400 von Analog Devices, wodurch Gain-Drift-Schwankungen über den Temperaturbereich reduziert werden.Merkmale
- Versorgungsspannungsbereich: 1,7 V bis 3,6 V
- Sehr niedrige Eingangs-Offset-Spannung von 25 μV (max.)
- Niedriger Ruhestrom von 65 μA
- Rail-to-Rail-Eingänge und -Ausgänge
- EMIRR
- > 100 dB bei 1.800 MHz, 2.400 MHz
- > 90 dB bei 400 MHz, 900 MHz
- Bandbreite: 28 kHz, -3 dB
- Acht feste Gain-Optionen an wählbaren Eingängen
- 10 V/V, 20 V/V, 40 V/V, 80 V/V, 100 V/V, 150 V/V, 200 V/V und 250 V/V
- Stromsparender Abschaltmodus
- Erhältlich in einem sehr kleinen 9-Bump-WLP-Gehäuse von 1,26 mm x 1,23 mm und 10-Pin-TDFN-Gehäuse von 2,5 mm x 2 mm
Applikationen
- Stromsparende Sensorschnittstelle
- Druck-, Gewichts- und Kraftsensoren
- RTD-Temperatursensoren
- Wearables
- EKG-Geräte in der Medizintechnik
- Insulin- und Infusionspumpen
Blockdiagramm
Veröffentlichungsdatum: 2021-01-15
| Aktualisiert: 2023-04-14
