Analog Devices / Maxim Integrated MAX31329 I2C-Echtzeituhr (RTC)
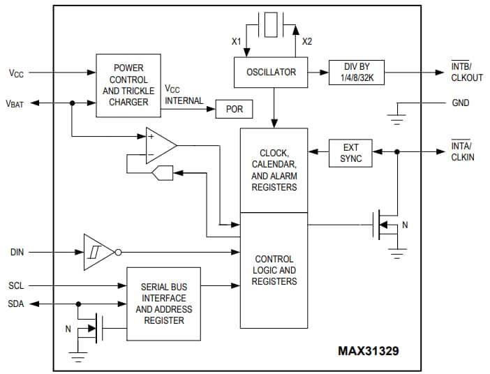
Die Analog Devices MAX31329 I2C-Echtzeituhr ist ein Schwachstrom-Zeitmesser, der einen Zeitnahmestrom in Nanoampere (nA) liefert und dadurch die Batterielaufzeit verlängert. Dieses Bauteil enthält einen integrierten 32,768-kHz-Quarz, der die Notwendigkeit für einen externen Quarz überflüssig macht. Die MAX31329 RTC verfügt über einen digitalen Schmitt-Trigger-Eingang (DIN) und erzeugt einen Interrupt-Ausgang auf einer fallenden oder steigenden Flanke dieses digitalen Eingangs. Die MAX31329 RTC hat einen Zeitgeber/Kalender, der Daten in Sekunden, Minuten, Stunden, Tage, Monate und Jahre bietet. Das Datum am Monatsende wird automatisch für Monate mit weniger als 31 Tagen angepasst. Dies betrifft auch Schaltjahre. Der Taktgeber wird entweder im 24-Stunden- oder 12-Stunden-Format betrieben und die RTC enthält außerdem einen Takteingang für die Synchronisierung.Das MAX31329 RTC-Bauteil von Analog Devices wird in einem erweiterten Temperaturbereich von -40 °C bis + 85 °C betrieben und ist in einem bleifreien/RoHS-konformen 10-Pin-LGA-Gehäuse von 5 mm x 5 mm erhältlich. Zu den typischen Applikationen gehören medizinische Geräte, tragbare Instrumente, Fabrikautomatisierung und IoT-Geräte.
Merkmale
- Verlängert die Batterielaufzeit:
- Zeitnahmestrom: 240 nA
- Erhaltungslader für externen Superkondensator oder wiederaufladbare Batterie
- Bietet eine flexible Konfigurierbarkeit:
- Schmitt-Trigger-Eingang für Ereigniserkennung
- Programmierbarer Rechteckwellen-Ausgang für die Taktüberwachung
- Zwei Interrupt-Pins für mehrere Aktivierungskonfigurationen
- Takteingangspin für externe Taktsynchronisierung
- Spart Board-Platz:
- Integrierte Quarz- und Lastkondensatoren, die auf eine typische Taktgenauigkeit von ±5 ppm abgestimmt sind
- 10-Pin-LGA-Gehäuse von 5 mm x 5 mm
- Mehrwert-Funktionen für Benutzerfreundlichkeit:
- Betriebsspannungsbereich von 1,6 V bis 5,5 V
- Zwei Tageszeitalarme
- Countdown-Timer mit Wiederhol- und Pausenfunktion
- 64-Byte-RAM für Benutzerdatenspeicher
- Integrierter Schutz:
- Power-on-Reset für Standard-Konfiguration
- Automatisches Umschalten auf Backupbatterie oder Superkondensator bei Stromausfall
- Sperrfreier Betrieb mit Bus-Timeout
Applikationen
- Industrieanlagen
- Prüf- und Messgeräte
- Stromzähler
- Medizinische Geräte
- Tragbare Instrumente
- Fabrikautomatisierung
- IoT-Geräte
- Überwachungskameras
- Server
Blockdiagramm
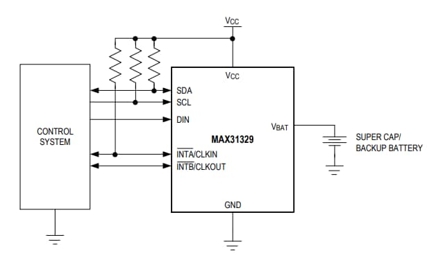
Typische Applikations-Schaltung
Veröffentlichungsdatum: 2021-09-07
| Aktualisiert: 2023-04-17
