Analog Devices / Maxim Integrated MAX25612 Hochspannungs-LED-Controller
Der Maxim MAX25612 Hochspannungs-LED-Controller ist ein Einkanal-LED-Treiber (HB-LED) mit hoher Helligkeit für Automobil-Frontleuchten-Applikationen. Diese Applikationen umfassen Fernlicht, Abblendlicht, Tagfahrlicht (DRL), Blinker, Nebelscheinwerfer und andere LED-Leuchten. Er kann eine Eingangsspannung von 5 V bis 48 V annehmen und eine Reihe von LEDs mit einer maximalen Ausgangsspannung von 65 V ansteuern. Der MAX25612 ist vollständig synchron und eignet sich für Boost- und Buck-Boost-Applikationen, bei denen eine Synchrongleichrichtung erforderlich ist und Wirkungsgrade von mehr als 90 % erzielt werden.Der MAX25612 erfasst den Ausgangsstrom an der hohen Seite der LED-Kette. Eine High-Side-Strommessung ist zum Schutz vor Kurzschlüssen vom Ausgang zur Erde oder Batterieeingang erforderlich. Er enthält dieses Bauteil das flexibelste Schema zur Ansteuerung von LEDs, wodurch Boost-, High-Side-Abwärts- oder Buck-Boost-Modus-Konfigurationen möglich sind. Der PWM-Eingang bietet LED-Dimmungsverhältnisse von bis zu 5000:1 und der ICTRL-Eingang bietet eine zusätzliche analoge Dimmungsfunktion im MAX25612. Der MAX25612 enthält auch ein FLT-Flag, das Open String, Shorted String und Thermal Shutdown anzeigt. Der MAX25612 verfügt über eine integrierte Frequenzspreizungs-Modulation für eine verbesserte elektromagnetische Verträglichkeit.
Merkmale
- Integration reduziert die BOM und die Kosten
- Eingangsspannungsbereich von +5 V bis +48 V mit einem Aufwärts-Ausgang von +65 V
- Integrierter pMOS-Dimmungs-FET-Treiber
- ICTRL-Eingang für analoge Dimmung
- Integrierter High-Side-Strommessverstärker
- 200-Hz-Rampengenerator vereinfacht das PWM-Dimmen
- Einfache Optimierung von Effizienz, Boardfläche und Eingangsreichweite
- Der synchrone MOSFET-Treiber verbessert den Wirkungsgrad für Hochstrom-, Buck-Boost- und High-Side-Buck-Applikationen um bis zu 5 %
- Programmierbare Schaltfrequenz (200 kHz bis 2,2 MHz)
- 20-Pin-TSSOP-Gehäuse mit freiliegendem Pad und thermisch verbesserten 4 mm x 4 mm kleinen, seitlich benetzbaren 20-Pin-TQFN-Gehäusen
- Schutzfunktionen erhöhen die Betriebssicherheit
- Kurzschluss-Sicherung, Überspannungs- und thermischer Schutz
- Fehlerdiagnose durch Fehlererkennung
- Bereit für Automotive-Applikationen
- Betriebstemperaturbereich: -40 ºC bis +125 ºC
- AEC-Q100-qualifiziert
Applikationen
- Automotive-Außenbeleuchtung
- Fernlicht-/Abblend-/Signal-/Positionsleuchten
- Tagfahrlampen (Daytime Running Lamps, DRL)
- Nebelscheinwerfer- und adaptive Frontscheinwerfer-Baugruppen
- Gewerbe-, Industrie- und Gebäudebeleuchtung
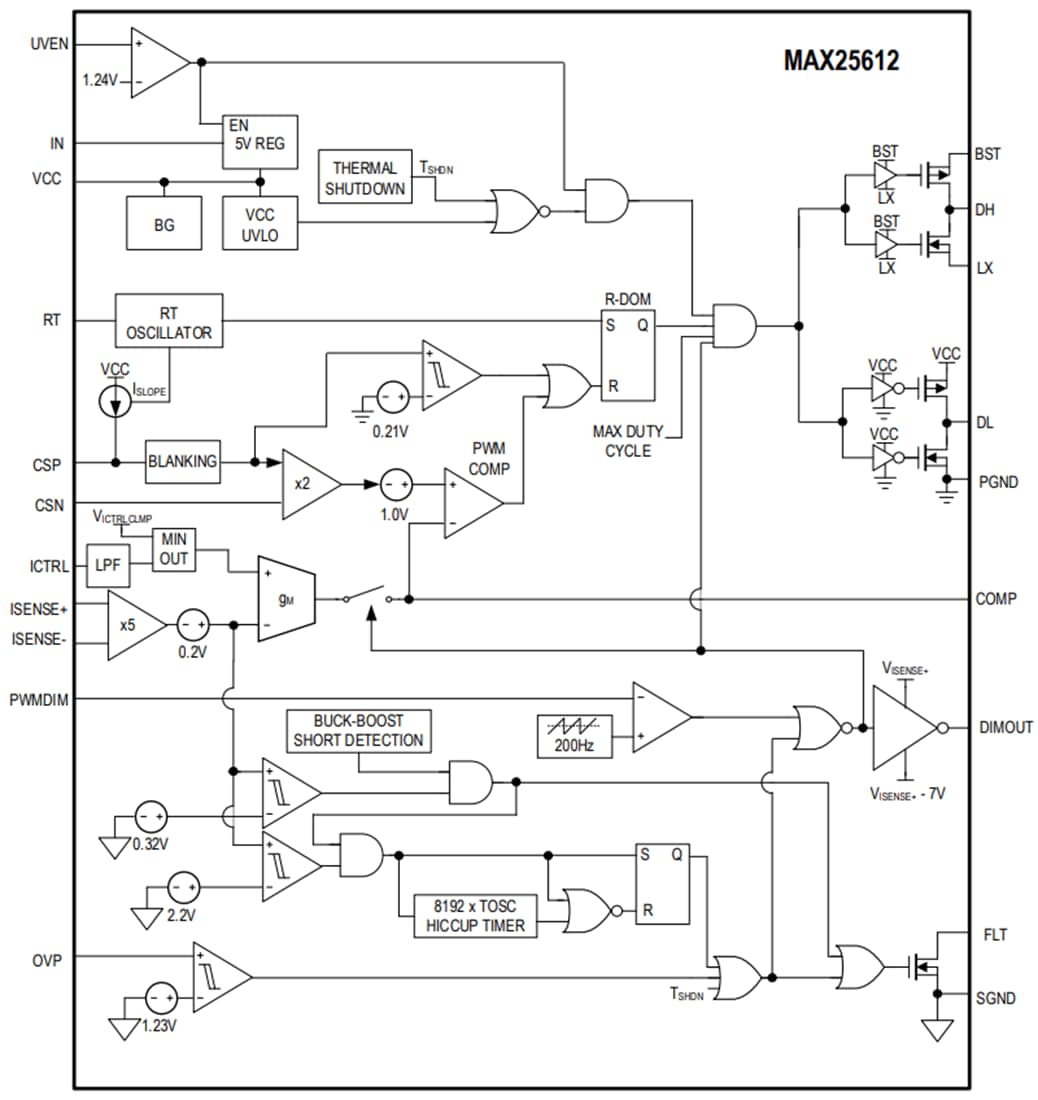
Funktionsdiagramm
