Analog Devices / Maxim Integrated MAX22506E Evaluierungskit
Das Analog Devices Inc. MAX22506E Evaluierungskit ist zur Demonstration des Funktionsumfangs des MAX22506E RS-485-/RS-422-Halbduplex- und Hochgeschwindigkeits-Transceivers ausgelegt. Dieses Kit wird für eine eigenständige Evaluierung verwendet oder mit einem RS-485-/RS-422-Netzwerk für eine einfache Evaluierung im System verbunden. Das ADI MAX22506E Evaluierungskit wird bei einem Versorgungsspannungsbereich von 3 V bis 5,5 V betrieben und enthält einen wählbaren On-Board-Anschluss. Zu den typischen Applikationen gehören Backplane-Busse, Encoder-Schnittstellen, Feldbus-Netzwerke, Industriesteuerungssysteme und Bewegungssteuerung.Merkmale
- Betriebsspannungsbereich: 3 V bis 5 V
- Verteiler-Steckverbinder für eine einfache Evaluierung der RS-485/RS-422
- Vollständig bestückt und getestet
Applikationen
- Backplane-Busse
- Encoder-Schnittstellen
- Feldbus-Netzwerke
- Industrie-Steuerungssysteme
- Bewegungssteuerung
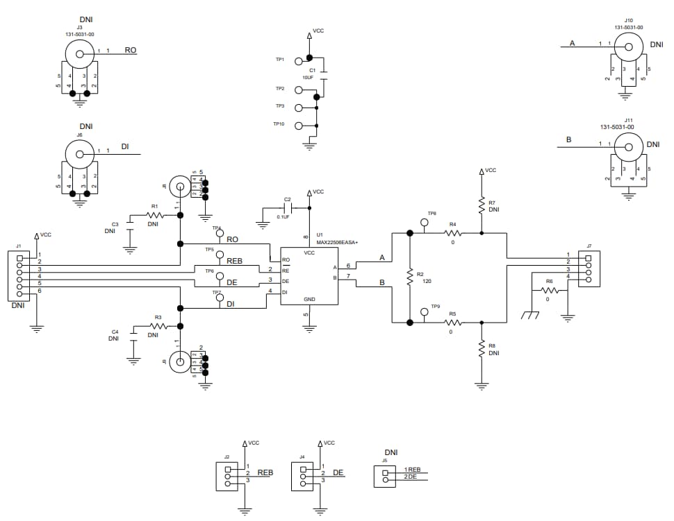
Evaluierungskit – Schaltplan
Veröffentlichungsdatum: 2021-03-26
| Aktualisiert: 2023-04-13
