Analog Devices / Maxim Integrated MAX20327 DPDT-Analogschalter
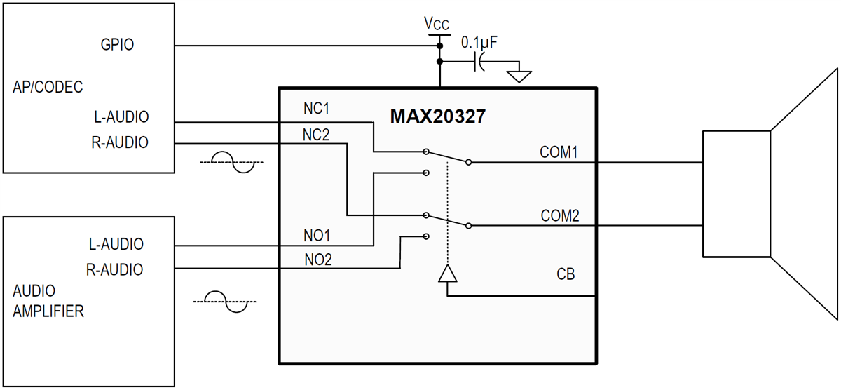
Der Maxim MAX20327 DPDT-Analogschalter ist ein extrem kleiner DPDT- (Double-Pole/Double-Throw) Analogschalter mit geringem On-Widerstand (RON), der über eine Beyond-the-Rails™-Funktion verfügt. Beyond-the-Rails ermöglicht, dass Signale von -5,5 V bis +12 V ohne Verzerrung übertragen werden, auch wenn sich die Stromversorgung unter dem Signalbereich befindet. Aufgrund des niedrigen On-Widerstands (0,2 Ω) eignen sich die Bauteile für Schaltapplikationen mit niedriger Verzerrung, wie z. B. Audio oder Video.Der MAX20327 ist für den Betrieb von einem einzelnen Netzteil von +1,6 V bis 5,5 V vollständig spezifiziert. Aufgrund des niedrigen Versorgungsstrombedarfs, kann VCC von einem GPIO bereitgestellt werden. Wenn kein Strom angelegt wird, gehen die Schalter auf einen Hoch-Impedanz-Modus über und alle Analogsignalanschlüsse können Signalen von -5,5 V bis +5,5 V standhalten. Die Schalter werden mit einem einzelnen Steuerbit, dem CB gesteuert.
Merkmale
- Verzerrungsfreie Beyond-the-Rails-Signalisierung
- Fähig zu Audio- und Videosignalen mit negativer Spannung
- -5,5 V bis +12 V analoger Signalbereich unabhängig von VCC
- On-Widerstand von 0,2 Ω (typisch)
- Einzelversorgungsbereich von +1,6 V bis +5,5 V
- Klirrfaktor + Rauschen: 0,005 % (typisch)
- On-Widerstand-Flachheit von 0,001 Ω (typisch)
- Niedriger Versorgungsstrom 30 μA (typisch) bei 1,6 V
- Kann von GPIO versorgt werden
- Hoher Impedanz-Modus, wenn VCC nicht angewendet wird
- ESD-Schutz auf COM_
- ±15 kV Human Body Model
- ±8 kV IEC 61000-4-2 Luftspalt
- ±6 kV IEC 61000-4-2 Kontakt
- Design-Flexibilität
- Unterbrechungsschaltungs-Betrieb
- 9-Bump-WLP (1,6 mm x 1,6 mm)
- Betriebstemperaturbereich von -40 °C bis +85 °C
Merkmale
- Mobiltelefon
- Tablet
- Tragbare Audio-/Videogeräte
- Tragbare Navigationsgeräte
Veröffentlichungsdatum: 2018-08-31
| Aktualisiert: 2023-04-25
