Analog Devices / Maxim Integrated MAX17851 SPI-zu-UART-Sicherheitsüberwachungsbrücke

Die Analog Devices MAX17851 SPI-zu-UART-Sicherheitsüberwachungsbrücke ermöglicht einem Host-Controller mit einem Standard-SPI-Anschluss die zuverlässige Kommunikation mit einem oder mehreren Batteriemanagementüberwachungen, die das Batteriemanagement-UART-Protokoll verwenden. Die Sicherheitsüberwachungsbrücke ermöglicht eine robuste Kommunikation mit Baudraten von bis zu 4 MBit/s in sowohl Einzel- als auch Dual-Verkettungssystem-Architekturen. Der UART ist ISO26262-konform für D-Systeme der Automotive-Sicherheitsintegritätstufe (ASIL), die eine Erkennung von Nachrichtenkorruption, Verzögerung, Verlust und Einfügung über die Embedded-UART-Kommunikations-Lockstep-Sicherheitsmess-Zustandsmaschine (LSSM) bieten. Der MAX17851 überprüft die gesamte Kommunikation innerhalb der Nachrichten-Nutzlast, um die Software-Entwicklung auf dem Host-Mikrocontroller zu vereinfachen.

Der MAX17851 überwacht die Host-Mikrocontroller-Kommunikation, um alle Ausfälle zu erkennen. Bei einem Kommunikationsfehler mit dem Host versucht das Bauteil, sich zu erholen oder die Steuerung zu übernehmen. Der MAX17851 kann dann das Verkettungsnetzwerk optional neu konfigurieren, wodurch die Batteriebedingungen weiterhin überwacht werden können. Dies ermöglicht einen fortgesetzten sicheren Systembetrieb. Darüber hinaus bietet der MAX17851 eine Schaltschütz-Signalisierung, wenn die Batteriebedingungen außerhalb des programmierten Bereichs liegen, wodurch das ganze System in einen ausfallsicheren Zustand versetzt wird.

Die MAX17851 SPI-ZU-UART-Sicherheitsüberwachungsbrücke von Analog Devices ist in einem TSSOP-16-Gehäuse verfügbar und für den Einsatz in Fahrzeuganwendungen AEC-Q100-qualifiziert.

Merkmale

  • Unterstützt das Batteriemanagement-UART-Protokoll
  • Betrieb: 1,71 V bis 5,5 V
  • Unterstützt funktionale ASIL-D-Sicherheitsanforderungen
    • Automatisierte On-Chip-Kommunikationsverifizierung mit vereinfachter Host-Meldung
    • Verkette Always-on-Fehlerabfrage mit Fehlerart und Fehlerstelle
  • Integrierter System-Watchdog mit redundantem Verkettungs-Controller
    • Programmierbare Systemwiederherstellung
    • Programmierbarer Speicher für Verkettungskonfiguration
    • Programmierbare Schaltschütz-Steuerung
  • Integrierter Zellenausgleich, während sich der Mikrocontroller im Schlafmodus befindet
    • Sichere langfristige Ausgleichsüberwachung mit programmierbaren Interrupts
  • UART-Baudrate programmierbar bis zu 4 MBit/s
  • SPI-Schnittstelle von bis zu 10 MHz
  • Sehr niedriger Ruhestrom
  • Betriebstemperaturbereich: -40 °C bis +125 °C
  • AEC-Q100-qualifiziert
  • TSSOP-16-Gehäuse

Applikationen

  • Batteriemanagementsysteme (BMS)
  • Elektro- und Hybrid-Elektrofahrzeuge (EV/HEV)
  • Energiespeichersysteme (ESS)

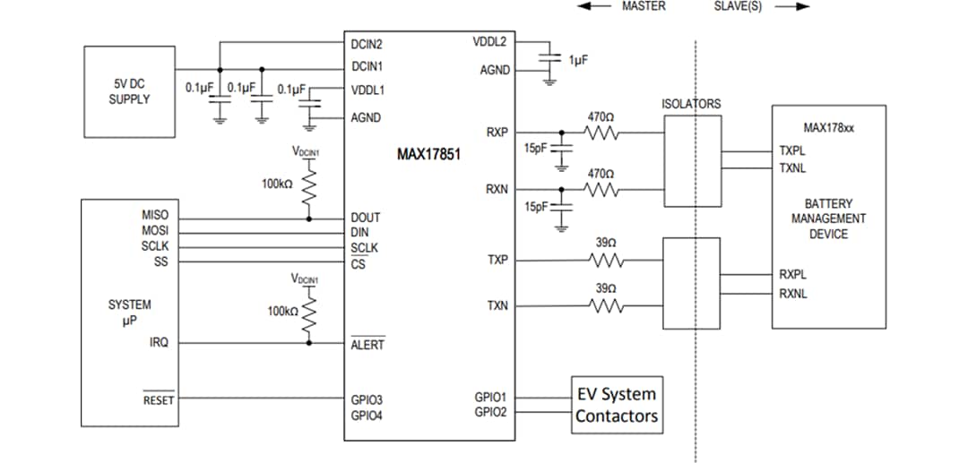
Typische Applikations-Schaltung

Applikations-Schaltungsdiagramm - Analog Devices / Maxim Integrated MAX17851 SPI-zu-UART-Sicherheitsüberwachungsbrücke

Blockdiagramm

Blockdiagramm - Analog Devices / Maxim Integrated MAX17851 SPI-zu-UART-Sicherheitsüberwachungsbrücke

Videos

Veröffentlichungsdatum: 2021-09-07 | Aktualisiert: 2024-11-06