Analog Devices / Maxim Integrated MAX17608/09/10 Überspannungsbegrenzer
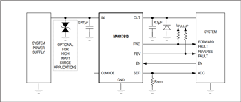
Maxim Integrated MAX17608/09/10 Überspannungsbegrenzer eignen sich ideal für den Schutz von Systemen vor positiven und negativen Eingangsspannungsfehlern von bis zu +60 V und -65 V. Die MAX17608/09/10 verfügen über FETs mit niedrigem 260 mΩ RON (typisch) und einem einstellbaren Eingangsüberspannungsschutzbereich von 5,5 bis 60 V. Der einstellbare Eingangsüberspannungsschutzbereich liegt zwischen 4,5 V und 59 V. Die Schwellwerte für die Überspannungssperre (OVLO) und die Unterspannungssperre (UVLO) werden mit optionalen externen Widerständen festgelegt. Darüber hinaus bieten die Bauteile einen internen Eingangsunterspannungs-Schwellwert bei 4 V (typisch).Merkmale
- Robuster Schutz reduziert Stillstandszeiten des Systems
- Großer Eingangsversorgungsbereich: 4,5 V bis 60 V
- Einbau im laufendem Betrieb ohne TVS bis zu 35 V Eingangsversorgung möglich
- Negative Eingangstoleranz bis -65 V
- Niedriger RON von 260 mΩ (typisch)
- Rückstrom-Sperrschutz
- Thermische Überlastsicherung
- Erweiterter Temperaturbereich von -40 °C bis +125 °C
- Flexible Designoptionen ermöglichen die Wiederverwendung und reduzieren die Neuqualifizierung
- Anpassbare OVLO- und UVLO-Schwellwerte
- Programmierbare Durchlassstrombegrenzung von 0,1 A bis 0,2 A mit ±3 % Genauigkeit über den gesamten Temperaturbereich
- Programmierbare Überstrom-Fehlerreaktion: Automatische Wiederhol-, Dauer- und Latch-Off-Modi
- Gleichmäßige Stromübergänge
- Spart Platz auf dem Board und reduziert die externe Stücklistenmenge
- 12-Pin-TDFN-Gehäuse von 3 mm x 3 mm
- Integrierte FETs
Applikationen
- Sensorsysteme
- Zustandsüberwachung
- Fabriksensoren
- Prozess-Messgeräte
- Wiege- und Dosiersysteme
- Industrielle Applikationen wie PLC, Netzwerk-Steuermodule, batteriebetriebene Module
Additional Resources
Veröffentlichungsdatum: 2018-05-22
| Aktualisiert: 2023-04-10
