Analog Devices / Maxim Integrated MAX16543 Integrierter Folger-Schutz-IC

Der Maxim MAX16543 integrierte Folger-Schutz-IC wird parallel mit dem MAX16545B/MAX16545C integrierten Master-Schutz-IC für die Verteilung, Steuerung, Überwachung und den Schutz des 12-V-Busses eines Systems verwendet. Der MAX16543 erhöht die Strombelastbarkeit des MAX16545B/MAX16545C. Der MAX16545B/MAX16545C bietet die Melde- und Fehlerschutzschaltungen für den kombinierten Chipsatz. Bis zu zwei MAX16543 Bauteile können zu einem MAX16545B/MAX16545C IC hinzugefügt werden, um eine DC-Strombelastbarkeit von mehr als 60 A zu bieten. Die 1,8-V-Vorspannungsversorgung und die Gate-Treiber-Spannungsversorgung des MAX16543 wird vom MAX16545B/MAX16545C mit Strom versorgt.

Alle Funktionen des MAX16545B/MAX16545C bleiben verfügbar, wenn der Schaltung ein MAX16543 hinzugefügt wird. Der Chipsatz bietet einen monotonen Start mit programmierbarer Rampe und Verzögerungen zur Begrenzung des Einschaltstroms während dem Start. Der Gesamtstrom wird überwacht und gemeldet. Der programmierbare System-Überstromschutz wird mit mehreren Schutzstufen bereitgestellt. Der MAX16543 enthält eine patentierte verlustfreie Strommessung, um eine hochgenaue Strommessung über den MAX16545B/MAX16545C IC zu bieten. Der MAX16543 meldet seinen Strom dem MAX16545B/MAX16545C, der dann den Gesamtstrom meldet.

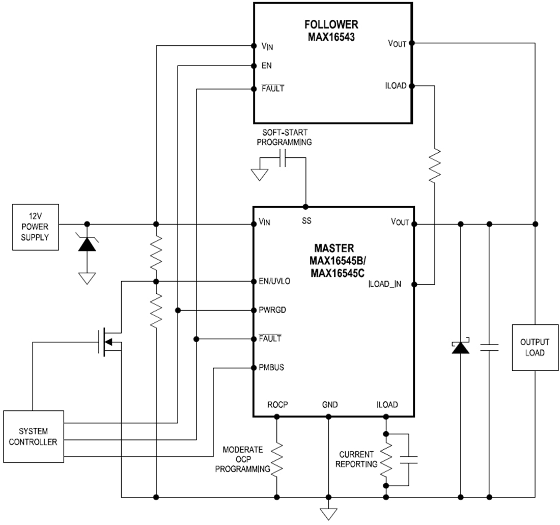
Der MAX16543 wird vollständig über den MAX16545B/MAX16545C IC gesteuert. Der Eingangs- und Ausgangsspannungs-Fehlerschutz des Chipsatzes wird vom MAX16545B/MAX16545C bereitgestellt, der den MAX16543 gemäß den Schaltungsbedingungen und Befehlssignalen aktiviert und deaktiviert. Der Master und 1 Folger-Chipsatz und der Master und 2 Folger-Chipsätze zeigen die grundlegenden Applikationsschaltungen für den Master-/Folger-Chipsatz mit einzelnen und dualen MAX16543s, die zusammen arbeiten, um höhere Nennströme als der einzelne MAX16545B/MAX16545C zu liefern.

Merkmale

  • Wird mit dem MAX16545B/MAX16545C verwendet, um einen integrierten Schutz für Lasten von >60 A auf einem 12-V-Bus zu bieten
  • Hohe Dichte: die branchenweit kleinste Leistungsschalterlösung bietet mehr als 75 % Platzeinsparungen auf dem Board
    • 12-Pin-QFN-Gehäuse
    • Integrierter Leistungs-MOSFET mit einem Gesamtwiderstand von 1,5 mΩ in einem 12-V-Leistungspfad (RDS(ON), einschließlich Gehäuse), in parallelgeschalteten Bauteilen nicht enthalten
  • Verlustfreie, präzise Gesamtsystem-Strommessung und -Meldung
  • PMBus-/SMBus-Steuerung und -Meldung über den MAX16545B/MAX16545C
  • Erhöht die Zuverlässigkeit der Stromversorgung mit IC-Selbstschutzfunktionen
    • Sehr schnelle Fehlererkennung und Isolierung
    • VIN-zu-VOUT-Kurzschluss-Sicherung während der Inbetriebnahme
    • Übertemperaturschutz
  • Dreistufiger Überstromschutz (OCP)
    • Programmierbarer mittlerer OCP
    • Programmierbarer schwerer OCP bietet eine Isolierung von <5 μs
    • Ausfallsicherer sicherer OCP bietet eine Isolierung von <250 ns
  • Modulares Design, MAX16545B/MAX16545C mit Einzel- oder Dual-MAX16543 mit Parallelschaltung bieten verschiedene DC-Strombelastbarkeiten
    • MAX16545B/MAX16545C und 1 MAX16543: DC-Kapazität von 90 A
    • MAX16545B/MAX16545C und 2 MAX16543: DC-Kapazität von 120 A

Applikationen

  • Server, Netzwerk, Speicher, Kommunikationsausrüstung und AC/DC-Netzteile
  • Integrierter Schutz-IC auf 12 V: Leistungsschalter/E-Fuse, Hot-Swap

Master - Applikations-Schaltung mit einem Folger

Applikations-Schaltungsdiagramm - Analog Devices / Maxim Integrated MAX16543 Integrierter Folger-Schutz-IC

Master - Applikations-Schaltung mit 2 Folgern

Applikations-Schaltungsdiagramm - Analog Devices / Maxim Integrated MAX16543 Integrierter Folger-Schutz-IC
Veröffentlichungsdatum: 2019-11-18 | Aktualisiert: 2023-05-04