Analog Devices / Maxim Integrated MAX13256 H-Brücken-Transformatortreiber
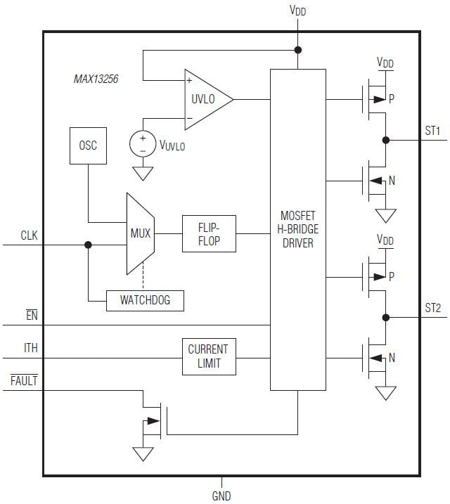
Der MAX13256 H-Brücken-Transformatortreiber von Maxim bietet eine einfache Lösung zum Erstellen von isolierten Netzteilen bis zu 10 W. Das Gerät betreibt die primäre Zündspule mit bis zu 300 mA von einer breiten 8 V bis 36 V DC-Versorgung. Das sekundär/primäre Spulenverhältnis des Transformators definiert die Ausgangsspannung und ermöglicht die Auswahl beinahe jeder isolierten Ausgangsspannung. Das Gerät hat eine einstellbare Strombegrenzung, um die indirekte Begrenzung des sekundären Laststroms zu ermöglichen. Die Strombegrenzung des MAX13256 wird von einem externen Widerstand festgelegt. Ein FAULT-Ausgang stellt fest, wenn das Gerät eine Übertemperatur- oder Überstrombedingung erkennt. Außerdem umfasst das Gerät einen Energiesparmodus, um den gesamten Versorgungsstrom auf 0,65 mA (typisch) zu reduzieren, wenn der Treiber nicht verwendet wird. Das Gerät kann mit dem internen Oszillator oder von einem externen Takt betrieben werden, um mehrere MAX13256 Komponenten zu synchronisieren und die Schaltfrequenz genau festzulegen. Die interne Schaltung garantiert einen festen Arbeitszyklus von 50 %, um den DC-Stromfluss durch den Transformator unabhängig von der verwendeten Taktquelle zu verhindern.In addition, the device features a low-power mode to reduce the overall supply current to 0.65mA (typ) when the driver is not in use. The device can be operated using the internal oscillator or driven by an external clock to synchronize multiple MAX13256 devices and precisely set the switching frequency. Internal circuitry guarantees a fixed 50% duty cycle to prevent DC current flow through the transformer, regardless of which clock source is used.
Videos
Functional Diagram
Veröffentlichungsdatum: 2013-08-21
| Aktualisiert: 2023-04-13
