Analog Devices / Maxim Integrated DS1090 Spread-Spectrum EconOscillator™
Analog Devices DS1090 Spread-Spectrum EconOscillator™ is a dithered oscillator intended for use as an external clock for switched-mode power supplies and other low-frequency applications. The dithering or sweeping function of the DS1090 reduces peak-radiated emissions from the power supply at its fundamental frequency, as well as harmonic frequencies. Analog Devices Integrated EconOscillator consists of a resistor-programmed master oscillator, factory-programmed clock prescaler, and a pin-programmed dither circuit. These features allow the DS1090 to be used in applications where a spread-spectrum clock is desired to reduce radiated emissions. A combination of factory-set prescalers and external resistor allows for output frequencies ranging from 125kHz to 8MHz. Both dither frequency and dither percentage are set using control pins.Features
- Low-cost, spread-spectrum EconOscillator™
- Simple user programming
- Output frequency programmable from 125kHz to 8MHz
- Dither percentage programmable from 0% to 8%
- Dither rate programmable (fMOSC / 512, 1024, 2048, or 4096)
- 3.0V to 5.5V Single-supply operation
- CMOS/TTL-compatible output
- Operating temperature range of -40°C to +85°C
Applications
- Automotive applications
- Embedded microcontrollers
- Industrial controls
- Printers
- Servers
- Switch-mode power supplies
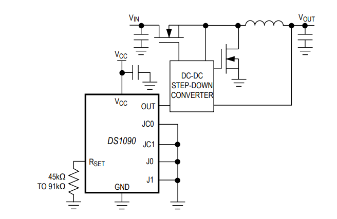
Typical Operating Circuit
Veröffentlichungsdatum: 2012-03-14
| Aktualisiert: 2023-04-21
