Analog Devices / Maxim Integrated MAX22211 Dual-H-Brücke für Motorantriebe
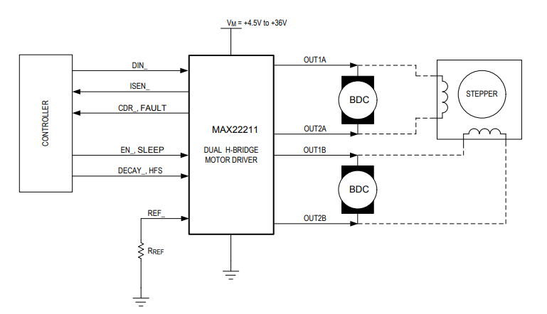
Die MAX22211 Dual-H-Brücke von Analog Devices bietet eine 3.8AMAX Dual-H-Brücke von 36 V, die für den Antrieb von zwei DC-Bürstenmotoren oder einem einzelnen Schrittmotor ausgelegt ist. Die H-Brücken-FETs verfügen über eine sehr niedrige Impedanz, die einen hohen Antriebswirkungsgrad und eine geringe Wärmeerzeugung ermöglicht. Der typische Gesamt-RON (High-Side und Low-Side) beträgt 0,25 Ω und jede H-Brücke kann einzeln mit drei Logikeingängen (DIN1, DIN2, EN) gesteuert werden.Der MAX22211 von ADI bietet eine genaue Stromantriebsregelung (CDR), welche den Einschaltstrom eines DC-Bürstenmotors begrenzt oder den Phasenstrom für den Schrittbetrieb steuert. Der Brücken-Ausgangsstrom wird durch eine nicht-dissipative integrierte Strommessung (ICs) gemessen. Anschließend wird der Strom mit einem konfigurierbaren Schwellwert (ITRIP) verglichen. Wenn der Brückenstrom den ITRIP -Schwellwert überschreitet, implementiert der MAX22211 den Abfall für eine feste Ausschaltzeit (tOFF). Vier verschiedene Abklingmethoden sind vorhanden (langsames Abklingen, schnelles Abklingen und zwei gemischte Abklingmodi). Die nicht-dissipativen ICs eliminieren sperrige externe Leistungswiderstände, die in der Regel für diese Funktion erforderlich sind, was eine dramatische Platz- und Stromeinsparung im Vergleich zu Mainstream-Applikationen mit externen Messwiderständen ermöglicht.
Der MAX22211 ist in einem kleinen TQFN32-Gehäuse von 5 mm x 5 mmoder einem TSSOP28-Gehäuse von 4,4 mm x 9,7 mm untergebracht.
Merkmale
- Nennstrom pro H-Brücke (typisch bei TA = 25 °C)
- ITRIP_MAX = 3,8 A (maximale Stromeinstellung für die interne Stromantriebsregelung)
- IRMS = 2ARMS (empfohlener maximaler RMS-Strom pro Vollbrücke)
- Integrierte Stromantriebsregelung
- ICs eliminieren sperrige externe Widerstände und verbessern den Wirkungsgrad
- Stromantriebsregelungs-Überwachungs-Ausgangspins (CDRA, CDRB)
- 4 x Abklingmodi werden unterstützt (langsames Abklingen, schnelles Abklingen und zwei gemischte Abklingmodi)
- Halb-Full-Scale-Pin (HFS) zur Verbesserung der Stromsteuerungsgenauigkeit im Niederstrombereich
- Zwei H-Brücken mit einer maximalen Betriebsspannung von +36 V; einem Gesamt-RON (High-Side und Low-Side): 250 mΩ (TA = +25 °C) (typisch)
- Strommessausgang (Stromwächter)
- Fehler Anzeige-Pin (FAULT)
- Stromsparmodus (Schlafmodus)
- Schutzfunktionen
- OCP für jeden einzelnen Kanal
- UVLO
- TSD TJ = +165 °C
- Gehäuseoptionen: TQFN32 von 5 mm x 5 mm und TSSOP28 von 4,4 mm x 9,7 mm
Applikationen
- Schrittmotortreiber
- DC-Bürstenmotortreiber
- Magnet-Treiber
- Verriegelte Ventile
Vereinfachtes Blockdiagramm
