Analog Devices Inc. LTC7819 Synchroner Abwärtsregler

Der Analog Devices Inc. LTC7819 synchrone Abwärtsregler ist ein leistungsstarker synchroner Dual-Abwärts-DC/DC-Schaltregler-Controller, der alle n-Kanal-Leistungs-MOSFET-Stufen ansteuert. Der LTC7819 besitzt eine Strommodusarchitektur mit Festfrequenz, die eine phasenstarre Schaltfrequenz von bis zu 3 MHz ermöglicht. Das Bauteil hat einen weiten Betriebsspannungsbereich von 4,5 V bis 40 V. Die drei Controller-Ausgangsstufen werden phasenverschoben betrieben und reduzieren die Verlustleistung und das Versorgungsrauschen.

Der sehr niedrige Leerlauf-Ruhestrom des LTC7819-Controllers von ADI verlängert die Betriebszeit in batteriebetriebenen Systemen. Die OPTI-LOOP-Kompensation nutzt das Einschwingverhalten zur Optimierung eines breiten Bereichs von Ausgangskapazitäts- und ESR-Werten. Der LTC7819 verfügt über eine Präzisionsreferenzspannung von 0,8 V und Power-Good-Ausgangsanzeigen. Der MODE-Pin wählt zwischen einem Burst-Modus-Betrieb, einem impulsüberspringenden Modus oder einem kontinuierlichen Induktivitäts-Strommodus bei leichten Lasten aus.

Darüber hinaus zeichnet sich der LTC7819 durch einen Spread-Spectrum-Betrieb aus, der die Spitzenwerte des abgestrahlten und leitungsgebundenen Rauschens auf den Eingangs- und Ausgangsversorgungen deutlich reduziert. Dies erleichtert die Einhaltung der Normen für elektromagnetische Störungen (EMI).

Merkmale

  • Dreifach-Abwärts-Synchronregler
  • Großer Eingangsspannungsbereich: 4,5 V bis 40 V
  • 0,8 V bis 99 % VIN Großer Ausgangsspannungsbereich
  • 14 μA (14 V bis 3,3 V, Kanal 1 eingeschaltet) Niedriger Betriebsstrom IQ
  • Frequenzspreizungsbetrieb
  • RSENSE oder DCR-Strommessung
  • Integrierte Bootstrap-Versorgungsladepumpe (Kanal 1)
  • PassThru™/100 % Tastverhältnis (Kanal 1), 99 % Tastverhältnis (Kanäle 2 und 3)
  • Programmierbare Festfrequenz (100 kHz bis 3 MHz)
  • Phasenstarre Frequenz (100 kHz bis 3 MHz)
  • Wählbarer Dauerbetrieb, impulsüberspringender oder Burst Mode®-Betrieb mit niedriger Welligkeit bei leichten Lasten
  • Niedriger Abschalt-IQ: 1,5 μA
  • Kleines 40-Pin-QFN-Gehäuse von 6 mm × 6 mm
  • AEC-Q100-qualifiziert für Fahrzeuganwendungen

Applikationen

  • Fahrzeuganwendungen und Transportwesen
  • Industrieapplikationen
  • Militär und Avionik

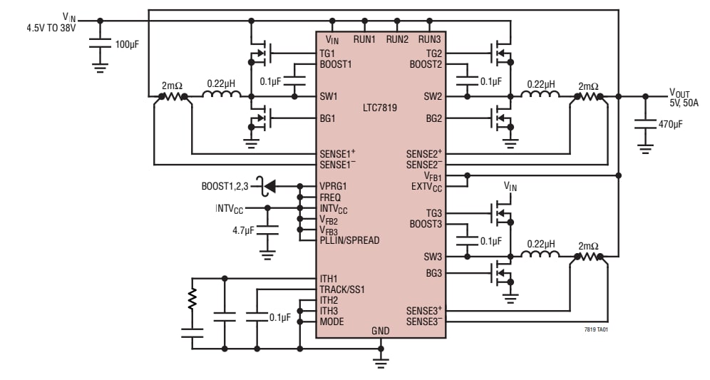
Typische Applikation

Applikations-Schaltungsdiagramm - Analog Devices Inc. LTC7819 Synchroner Abwärtsregler
Veröffentlichungsdatum: 2022-01-13 | Aktualisiert: 2022-03-31