Analog Devices Inc. LTC7804 Synchroner Boost Controller mit niedrigem IQ
Der Analog Devices LTC7804 synchrone Aufwärts-Controller mit niedrigem IQ ist ein leistungsstarker synchroner DC/DC-Aufwärts-Schaltregler-Controller, der eine n-Kanal-Leistungs-MOSFET-Stufe ansteuert. Die Synchrongleichrichtung erhöht den Wirkungsgrad, verringert Leistungsverluste und vereinfacht die thermischen Anforderungen. Eine Konstantfrequenz-Strommodus-Architektur ermöglicht eine phasenstarre Schaltfrequenz von bis zu 3 MHz. Der LTC7804 wird über einen großen Eingangsversorgungsbereich von 4,5 V bis 40 V betrieben. Wenn der LTC7804 vom Ausgang des Aufwärtswandlers vorgespannt wird, kann er nach der Inbetriebnahme von einer Eingangsversorgung so niedrig wie 1 V betrieben werden.Der sehr niedrige Nulllast-Ruhestrom verlängert die Betriebslaufzeit in batteriebetriebenen Systemen. Die OPTI-LOOP®-Kompensation ermöglicht die Optimierung des Einschwingverhaltens über eine große Auswahl von Ausgangskapazitäts- und ESR-Werten. Der MODE-Pin wählt zwischen einem Burst-Modus-Betrieb, einem Pulse-Skipping-Modus oder einem kontinuierlichen Induktivitäts-Strommodus bei leichten Lasten aus. Darüber hinaus verfügt der LTC7804 über einen Frequenzspreizungsbetrieb, der das abgestrahlte und leitungsgeführte Rauschen auf sowohl der Eingangs- als auch Ausgangsversorgung erheblich reduziert, wodurch die Einhaltung der EMI-Standards (elektromagnetische Störung) vereinfacht wird.
Merkmale
- Synchroner Betrieb für den höchsten Wirkungsgrad und eine reduzierte Wärmeableitung
- Großer VIN -Bereich von 4,5 V bis 40 V und wird nach der Inbetriebnahme bis hinunter zu 1 V betrieben
- Ausgangsspannung bis zu 40 V
- 14 μA niedriger IQ -Betrieb
- 1,2 μA niedriger Abschalt-IQ
- Frequenzspreizungsbetrieb
- Tastverhältnis von Pass-thru/100 % für synchronen MOSFET
- RSENSE oder Induktivitäts-DCR-Strommessung
- Programmierbare Festfrequenz (100 kHz bis 3 MHz)
- Phasenstarre Frequenz (100 kHz bis 3 MHz)
- Wählbarer Dauerbetrieb, impulsüberspringender oder Burst Mode®-Betrieb mit niedriger Welligkeit bei leichten Lasten
- Thermisch verbesserte 16-pin-3 mmx3 mm-QFN- und MSOP-Gehäuse
Applikationen
- Fahrzeuganwendungen und Transportwesen
- Industrie
- Militär/Avionik
- Telekommunikation
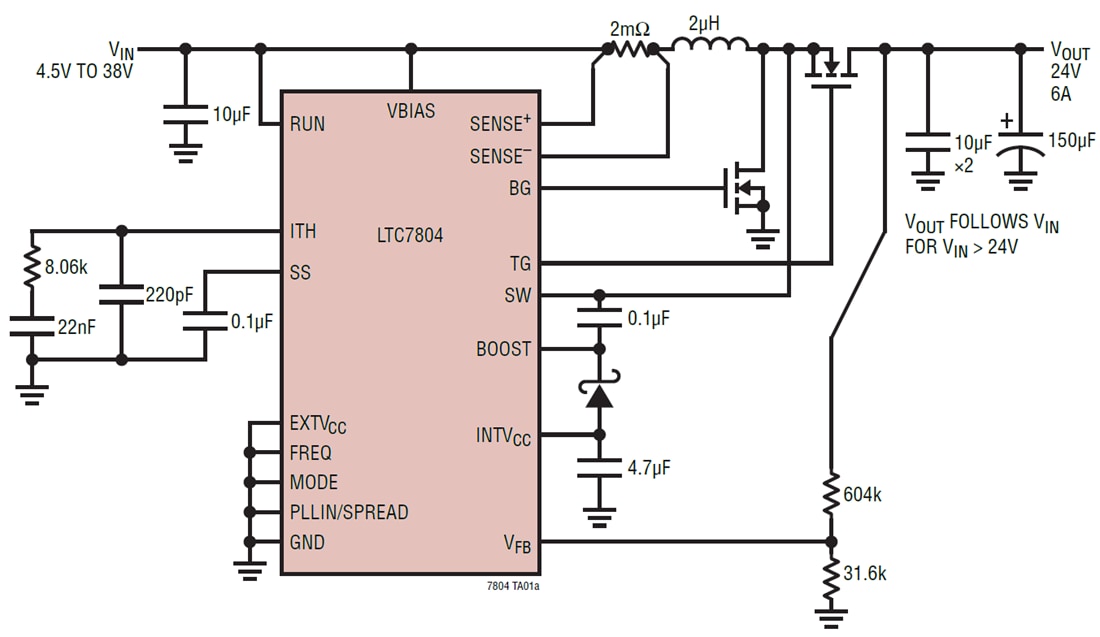
Typische Applikation
WEITERE RESSOURCEN
Hinzufügen einer effizienten positiven Schiene zu einer unipolaren negativen Versorgung
Dieser Artikel stellt eine vollständige Lösung für ein sehr effizientes und relativ einfaches Design für das Hinzufügen einer positiven Schiene zu einer unipolaren negativen Stromversorgung mit einem Boost Controller dar.
