Analog Devices Inc. LTC36xx/LTC7149-Baureihe Abwärtsregler
Linear Technology/Analog Devices LTC36xx/LTC7149-Baureihe synchrone Abwärtsregler sind hocheffizient, monolithisch und hervorragend für Applikationen mit invertierenden Ausgängen geeignet. Die LTC3623 und LTC3600 werden mit einem einzelnen externen Widerstand programmiert. Die LTC3649 und LTC7149 verfügen über eine mit einem einzigen Widerstand programmierbare Ausgangsspannung und bieten einen hohen Wirkungsgrad über einen großen VOUT-Bereich.Der LTC7149 verfügt über einen invertierenden Regler, der von einem Eingangsspannungsbereich von 3,4 V bis 60 V betrieben wird. Der LTC3649 verfügt über einen Eingangsspannungsbereich von 3,1 V bis 60 V. Der LTC3623 und LTC3600 verfügt über einen Betriebsspannungsbereich von 4 V bis 15 V.
Der LTC7149 und LTC3649 bietet eine Spitzenstrommodus-Architektur, die ein schnelles Einschwingverhalten mit einem inhärenten Zyklus-zu-Zyklus-Strombegrenzungsschutz ermöglicht. Der LTC3623 und LTC3600 verfügt über eine Betriebsfrequenz von 200 kHz bis 4 MHz und bietet eine einzigartige, konstante On-Time-Architektur, die sich ideal für Applikationen mit hohem Abwärts-Regelungsverhältnis eignet.
Merkmale
- LTC7149
- 3.4V to 60V VIN range
- 0V to -28V VOUT range
- Single resistor VOUT programming
- Integrated 110mΩ top N-channel/50mΩ bottom n-channel MOSFETs
- 440µA regulated IQ
- 15µA shutdown IQ
- Board GND referenced I/O pins (RUN, PGOOD, MODE/SYNC)
- Accurate resistor programmable frequency (300kHz to 3MHz) with ±50% frequency sync range
- 92% efficiency with 12 VIN and -5VOUT
- ±0.8% output voltage accuracy
- Peak current mode operation
- Burst Mode® operation, forced continuous mode
- Programmable soft-start
- Overtemperature protection
- Available in 28-lead (4mm x 5mm) QFN and TSSOP packages
- LTC3649
- 3.1V to 60V VIN range
- 0V to VIN-0.5V VOUT range
- Single resistor VOUT programming
- Integrated 110mΩ top N-channel/50mΩ bottom n-channel MOSFETs
- 95% efficiency with 12VIN and 5VOUT
- 440µA regulated IQ
- 18µA shutdown IQ
- Accurate current monitoring (±4%) without sensor resistor
- Accurate resistor programmable frequency (300kHz to 3MHz) with ±50% frequency sync range
- Accurate programmable output current
- Input voltage regulation for MPPT applications
- ±0.8% output voltage accuracy
- Peak current mode operation
- Programmable wire drop compensation
- Burst Mode operation, forced continuous mode
- Internal compensation and programmable soft-start
- Overtemperature protection
- Available in thermally enhanced 28-lead (4mm x 5mm) QFN and TSSOP packages
- LTC3623
- 0V to VIN - 0.5V VOUT range
- Silent Switcher® architecture
- Tight VOUT regulation across VOUT range
- ±5% output current monitor accuracy
- Programmable wire drop compensation
- Easy to parallel for higher current and heat spreading
- Input supply voltage regulation loop
- Up to 96% efficiency
- ±5A output current
- Integrated N-MOSFETs (60mΩ top and 30mΩ bottom)
- 400kHz to 4MHz adjustable switching frequency
- 4V to 15V VIN range
- Current mode operation for excellent line and load transient response
- Shutdown mode draws less than 1µA supply current
- Low profile 24-lead 3mm x 5mm QFN package
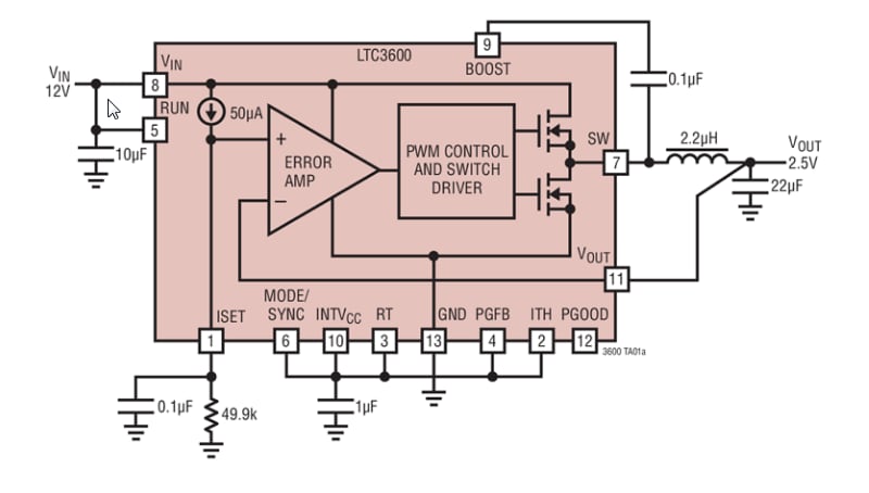
- LTC3600
- Single resistor programmable VOUT
- Tight VOUT regulation independent of VOUT voltage
- Easy to parallel for higher current and heat spreading
- 0V to VIN - 0.5V VOUT range
- Up to 96% high efficiency
- 1.5A output current
- 200kHz to 4MHz adjustable frequency
- 4V to 15V VIN range
- Current mode operation for excellent line and load transient response
- Zero supply current in shutdown
- Available in thermally enhanced 12-pin (3mm x 3mm) DFN and MSOP packages
- LTC3607
- Up to 96% efficiency
- 55µA total quiescent current
- 2.25MHz constant frequency operation
- 100% duty cycle dropout operation
- Low-ripple (typical 30mVP-P) Burst Mode operation
- Peak current-mode control architecture for excellent line and load transient response
- 4.5V to 15V voltage input range
- 600mA/channel rated output current
- 0.6V reference allows low output voltages
- ±1.5% output voltage accuracy
- IQ<1µA shutdown current
- Internal compensation
- Power good outputs
- Externally frequency synchronization (1MHz to 4MHz)
- Independent internal soft-start for each channel
- Small 16-lead thermally enhanced thin QFN (3mm x 3mm) and MSE packages
Applikationen
- Industrieapplikationen
- Telekom-Netzteile
- Stromverteilungssysteme
- Automotive-Applikationen
- Regelungsversorgung oder DDR-Speicherversorgung
- ASIC Substratvormagnetisierung
- Point-of-Load-Stromversorgung (POL)
- Tragbare, batteriebetriebene Geräte
- Thermoelektrische Kühlsysteme (TEC)
- Spannungsregelversorgungen
- Point-of-Load-Versorgungen
- Tragbare Messgeräte
- Stromverteilungssysteme
Artikel
Veröffentlichungsdatum: 2017-04-26
| Aktualisiert: 2025-09-16
