Analog Devices Inc. LTC3337 Primärbatterie-State-of-Health-Monitor
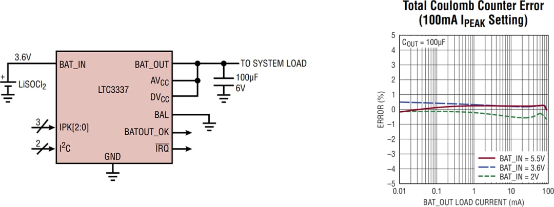
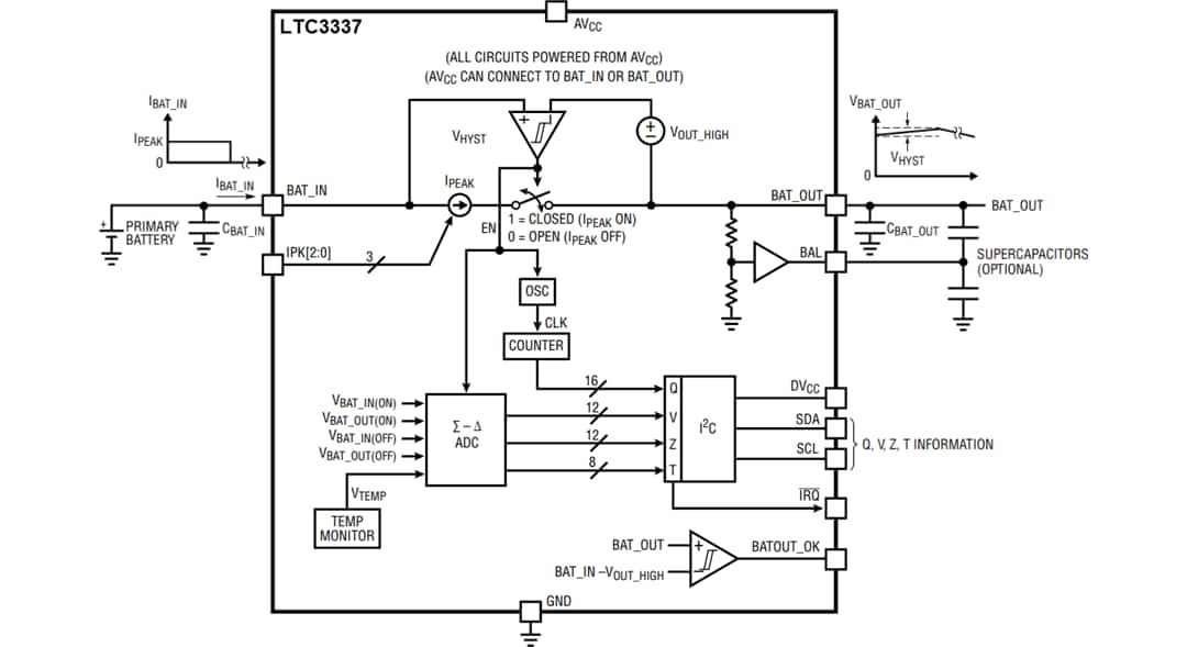
Der Analog Devices Inc. LTC3337 Primärbatterie-State-of-Health(SOH)-Monitor bietet genaue Echtzeit-Messwerte für die Entladung, Spannung, Impedanz und Temperatur von Batteriezellen. Der LTC3337 ist für die Reihenschaltung mit einer Primärbatterie mit einem minimalen dazugehörigen Reihen-Spannungsabfall ausgelegt. Dieses Bauteil enthält einen Coulomb-Zähler mit unbegrenztem Dynamikbereich, der alle akkumulierten Batterieentladungen ausgleicht und in einem internen Register speichert, das über eine I2C-Schnittstelle zugänglich ist. Ein Entladungs-Alarmschwellenwert basierend auf diesem Ladezustand (SOC) ist programmierbar. Wenn er erreicht ist, wird ein Interrupt am IRQ-Pin ausgelöst. Die Genauigkeit des Coulomb-Zählers ist konstant bis hinunter auf Nulllast.Um eine große Auswahl von Primärbatterie-Eingängen aufnehmen zu können, ist die Spitzeneingangsstrombegrenzung des LTC3337 über einen Pin von 5 mA bis 100 mA einstellbar.
Coulombs können entweder für den BAT_IN- oder BAT_OUT-Pin berechnet werden, der durch die AVCC-Pin-Verbindung bestimmt wird.Ein BAL-Pin wird für Applikationen bereitgestellt, die einen Stapel von zwei Superkondensatoren (optional) am Ausgang verwenden.
Der LTC3337 Primärbatterie-State-of-Health-Monitor von Analog Devices Inc. ist in einem 12-Pin-Lead-Frame-Chip-Scale-Gehäuse (LFCSP) mit einem freiliegenden Pad für eine verbesserte thermische Leistung verfügbar.
Merkmale
- Batterie-Eingangsspannungsbereich: 8,0 V bis 5,5 V
- Ruhestrom: 100 nA
- 8 Spitzeneingangsstrom-Begrenzungen für die Primärbatterie
- 5mA, 10mA, 15mA, 20mA, 25mA, 50mA, 75mA, 100mA
- SOH-Überwachung für die Primärbatterie
- Integrierter Coulomb-Zähler (Q)
- Zusätzliche Monitore für Batteriespannung (V), Batterieimpedanz (Z) und Temperatur (T)
- Integrierter Superkondensator-Stabilisator von ±10 mA
- Der Primärbatteriestrom (BAT_IN) oder der Laststrom (BAT_OUT) wird gezählt
- Programmierbarer Coulomb-Zähler-Prescaler für eine große Auswahl von Batteriegrößen
- Programmierbarer Schwellenwert des Entladungsalarms mit Interrupt-Ausgang
- I2C-Schnittstelle
- Sperrschicht-Betriebstemperaturbereich: -40 °C bis +125 °C
- LFCSP-12-Gehäuse von 2 mm x 2 mm
Applikationen
- Batteriebetriebene Primärsysteme mit geringem Stromverbrauch
- Industrie-Fernsensoren, wie z. B. Messgeräte und Alarme
- Bestandsverfolgung
- Elektronische Türschlösser
- Keep-Alive-Stromversorgungen und Batterie-Backup
- SmartMesh®-Applikationen
Videos
Blockdiagramm
Typische Applikations-Schaltung
Gehäuseabmessungen
Veröffentlichungsdatum: 2021-08-03
| Aktualisiert: 2022-03-11
