Analog Devices Inc. LTC31xx Synchrone DC/DC-Auf-/Abwärtswandler
Linear Technology/Analog Devices LTC31xx Synchrone DC/DC-Auf-/Abwärtswandler sind extrem rauscharm, verfügen über einen hohen Wirkungsgrad und eignen sich hervorragend für drahtlose Applikationen mit langer Lebensdauer. Die LTC3130 (600 mA) und LTC3129 (200 mA) verfügen über große VIN- und VOUT-Bereiche sowie eine PWM-Architektur von 1,2 MHz, die den Footprint der Lösung reduziert.Der LTC3111 verfügt über eine feste Frequenz, einen erweiterten Eingangs- und Ausgangsbereich und eignet sich für eine große Auswahl von Einzel- oder Mehrfachzellenbatterien und Wandadapterapplikationen. Die LTC3115-1 DC/DC-Wandler verfügen über einen programmierbaren PWM-Frequenzmodus und bieten ein geringes Rauschen, einen hohen Wirkungsgrad und die Möglichkeit zur Synchronisierung der Schaltung mit einem externen Takt. Die Wandler verfügen über zusätzliche Funktionen, wie Power-Good-Ausgang und thermische Abschaltung.
Merkmale
- LTC3111 Merkmale
- Regulierter Ausgang mit VIN, die größer oder kleiner als oder gleich groß wie VOUT ist
- Eingangs- und Ausgangsspannungsbereich von 2,5 V bis 15 V
- 1,5-A-Dauerausgangsstrom: VIN ≥ 5 V, VOUT = 5 V, PWM-Modus
- Einzelinduktivität
- Genauer RUN-Schwellenwert
- Wirkungsgrad von bis zu 95 %
- 800 kHz Schaltfrequenz, synchronisierbar zwischen 600 kHz und 1,5 MHz
- 49 µA Nulllast-Ruhestrom im Burst Mode®-Betrieb
- Ausgangstrennung bei Abschaltung
- Abschaltstrom: <1 µA
- Interner Sanftanlauf
- Kleines, thermisch verbessertes 14-Pin-DFN- und 16-Pin-MSOP-Gehäuse (3 mm x 4 mm x 0,75 mm)
- LTC3130 Merkmale
- Regelt VOUT, die größer oder kleiner als oder gleich groß wie VIN ist
- Großer VIN-Bereich: 2,4 V bis 25 V (<1 V bis 25 V mit EXTVCC-Eingang)
- VOUT-Bereich: 1 V bis 25 V
- Anpassbare Ausgangsspannung (LTC3130)
- Vier auswählbare feste Ausgangsspannungen (LTC3130-1)
- 1,2 µA Nulllast-Eingangsstrom im Burst Mode®-Betrieb (VIN = 12 V, VOUT = 5 V)
- 600 mA Ausgangsstrom im Abwärtsmodus
- Pin-wählbare 850 mA/450 mA Strombegrenzung (LTC3130)
- Wirkungsgrad von bis zu 95 %
- Pin-wählbarer Burst Mode®-Betrieb
- 1,2 MHz extrem rauscharme PWM-Frequenz
- Genauer RUN-Pin-Schwellenwert und Power-Good-Anzeige
- Programmierbare maximale Leistungspunktsteuerung
- IQ = 500 nA beim Abschalten
- Thermisch verbesserte 20-Pin-QFN- und 16-Pin-MSOP-Gehäuse von 3 mm x 4 mm
- LTC3129 Merkmale:
- Regelt VOUT, die größer oder kleiner als oder gleich groß wie VIN ist
- Großer VIN-Bereich: 2,42 V bis 15 V, 1,92 V bis 15 V nach der Inbetriebnahme (Bootstrapped)
- Großer VOUT-Bereich: 1,4 V bis 15,75 V
- 200 mA Ausgangsstrom im Abwärtsmodus
- Einzelinduktivität
- 1,3 µA Ruhestrom
- Programmierbare maximale Leistungspunktsteuerung
- Extrem rauscharme PWM von 1,2 MHz
- Strommodussteuerung
- Pin-wählbarer Burst Mode®-Betrieb
- Wirkungsgrad von bis zu 95 %
- Genauer RUN-Pin-Schwellenwert
- Power-Good-Anzeige
- 10 nA Abschaltstrom
- Thermisch verbesserte 20-Pin-QFN- und 16-Pin-MSOP-Gehäuse von 3 mm x 3 mm
- LTC3115-1 Merkmale:
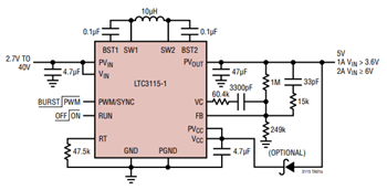
- Großer VIN-Bereich: 2,7 V bis 40 V
- Großer VOUT-Bereich: 2,7 V bis 40 V
- 1 A Ausgangsstrom für VIN = 3,6 V und VOUT ≥ 5 V
- 2 A Ausgangsstrom im Abwärts-Betrieb für VIN ≥ 6 V
- Programmierbare Frequenz: 100 kHz bis 2 MHz
- Möglichkeit der Synchronisation mit externem Takt von bis zu 2 MHz
- Wirkungsgrad von bis zu 95 %
- 30 µA Nulllast-Ruhestrom im Burst Mode®-Betrieb
- Extrem rauscharme Auf-/Abwärts-PWM
- Interner Sanftanlauf
- 3 µA Versorgungsstrom beim Abschalten
- Programmierbare Eingangs-Unterspannungssperre
- Kleines DFN-Gehäuse von 4 mm × 5 mm × 0,75 mm
- Thermisch verbessertes 20-Pin-TSSOP-Gehäuse
Applikationen
- Batteriebetriebene Messgeräte mit langer Lebensdauer
- Tragbare Militärfunkgeräte
- Sensoren mit geringem Stromverbrauch
- Solar-Nachregler/-Ladegerät
- 3,3 V oder 5 V von 1, 2 oder 3 Li-Ionen-, Mehrfachzellen-Alkali- und NiMH-Batterien
- HF-Sender
- Militär- und Industrie-Leistungssysteme
- Drahtlose Industrie-Sensorknoten
- Nachregler für gewonnene Energie
- Solar-Nachregler/-Ladegerät
- Intrinsisch sichere Netzteile
- Drahtlose Mikrofone
- Für die Avionik konzipierte Headsets
Veröffentlichungsdatum: 2017-04-26
| Aktualisiert: 2025-10-01
