Analog Devices Inc. LT3072 LDO-Linearregler
Analog Devices Inc. LT3072 Low-Dropout-Linearregler (LDO) sind Zweikanal-Regler mit 2,5 A pro Kanal, die eine Niederspannung und ein UltraFast™-Einschwingverhalten bieten. Die LT3072 Regler enthalten eine einzigartige Tracking-Funktion (VIOC) zur Steuerung der vorgeschalteten Abwärtsregler, die die Eingänge betreiben. Die Funktionen umfassen interne Schutzfunktionen, wie z. B. Unterspannungssperre (UVLO), Überspannungssperre (OVLO), Sperrstromschutz, Strombegrenzung und thermische Abschaltung. Diese LDO-Linearregler sind in einem QFN-Gehäuse mit niedrigem Profil (0,75 mm) 36-lead 4 mm x 7 mm verfügbar. Die LT3072 Linearregler bieten unabhängige, digital wählbare Ausgangsspannungen mit 50 mV-Schritten von 0,6 V bis 1,2 V und 100 mV-Schritten von 1,2 V bis 2,5 V. Diese Linearregler eignen sich hervorragend für Hochleistungs-FPGAs, Mikroprozessoren und empfindliche HF-Kommunikationsversorgungsapplikationen.Merkmale
- Duale und unabhängige 2,5 A-Ausgänge
- 80 mV Dropout-Spannung
- Geringes Ausgangsrauschen: 12 ° VRMS (10 Hz bis 100 kHz)
- 0,6 V bis 2,5 V Digital programmierbarer VOUT
- ±1,25 %/±1,5 % Ausgangstoleranz über Last, Leitung und Temperatur
- ±10 %-Bereich Analogausgangs-margining
- Mehrere parallelgeschaltete Bauteile für höheren Strom
- ±7 % Programmierbare Präzisions-Strombegrenzung
- IMON = IOUT/3.000 Ausgangsstromwächter
- 30 dB bei 1 MHz Hochfrequenz-PSRR
- Stabil mit Keramik-Ausgangskondensatoren (min. 10 µF)
- VIOC -Pin steuert den Abwärtswandler, um eine geringe Verlustleistung aufrechtzuerhalten und den Wirkungsgrad zu optimieren
- Flags für PowerGood (PWRGD)/Unterspannungssperre (UVLO)
- Strombegrenzung und Übertemperaturschutz
- Temperatursensor
- 36-lead 4 mm x 7 mm QFN-Gehäuse
Applikationen
- FPGAs, digitale Signalprozessoren (DSPs) und Mikroprozessor-Netzteile
- Rauscharme HF-Netzteile
- Hochgeschwindigkeits-Server und Speichergeräte
- Nachabwärts-Regelung und Versorgungsisolierung
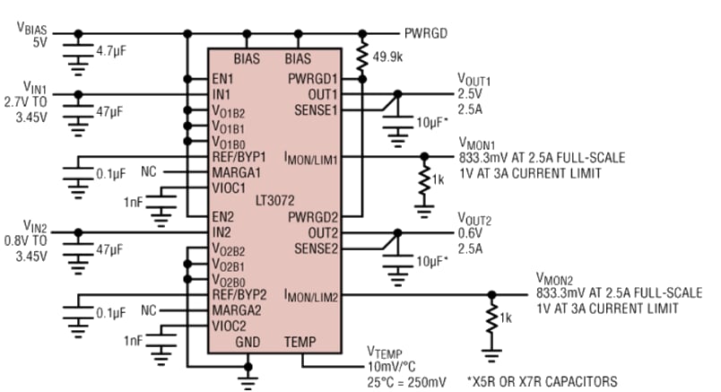
Applikation Blockdiagramm
Dropout-Spannungs- gegenüber Laststrom-Eigenschaften
Veröffentlichungsdatum: 2020-04-23
| Aktualisiert: 2025-01-28
