Analog Devices Inc. EVAL-ADAQ8088EBZ Evaluierungsboard
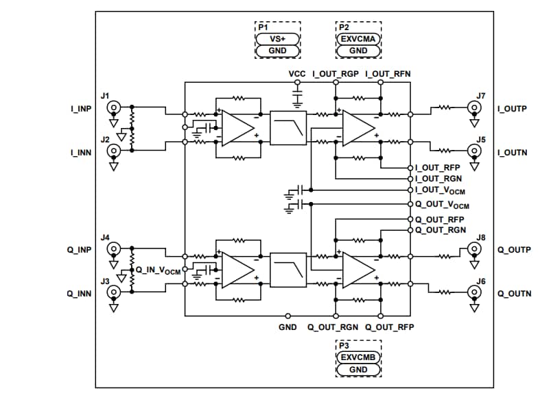
Das Analog Devices Inc. EVAL-ADAQ8088EBZ Evaluierungsboard ist zur Evaluierung der Funktionsweise des ADAQ8088 konfiguriert und benötigt eine Stromversorgung von 2,7 V bis 3,3 V für einen ordnungsgemäßen Betrieb. Das EVAL-ADAQ8088EBZ enthält das ADAQ8088 μModule, ein analoges Zweikanal-System-in-Package (SIP), das drei gängige Signalverarbeitungs- und Konditionierungsblöcke zur Unterstützung einer großen Auswahl von Demodulator-Applikationen und Datenerfassungsapplikationen enthält.Das EVAL-ADAQ8088EBZ Evaluierungsboard von ADI unterstützt Basisband-Differential-In-Phasen-/Quadratur-Eingänge (I/Q) über Sub-Miniatur-A-Steckverbinder (SMA) (Jx) und steuert Pipeline-Analog-Digital-Wandler (ADCs) über SMA-Ausgangssteckverbinder an. Das Evaluierungsboard enthält alle aktiven und passiven Bauelemente, um eine vollständige Signalkette zwischen dem Ausgang eines I/Q-Demodulators und dem Eingang zu einem ADC zu bilden.
Merkmale
- Drei gängige Singalverarbeitungs- und Konditionierungsblöcke, ein Vorverstärker, ein 8-poliger Filter und ein integrierter ADC-Treiber sind zur Unterstützung einer großen Auswahl von Demodulator-Applikationen integriert.
- Keine externen Komponenten sind für einen ordnungsgemäßen Betrieb erforderlich
Erforderliche Ausrüstung
- Labornetzteil von 2,7 V bis 3,3 V
- SMA-Kabel
- Netzwerkanalysator mit 4 oder 2 Anschlüssen
- AD9681-125EBZ Evaluierungskit
- HSC-ADC-EVALEZ Evaluierungskit
- Keysight 33600A Generator
- Allen Avionik LPF #F3056-7P7 (2 Stück)
- PC mit Windows®
Blockdiagramm
Verbindungsdiagramm
Veröffentlichungsdatum: 2021-04-16
| Aktualisiert: 2025-03-25
