Analog Devices Inc. DC2658A Demonstrationsschaltung
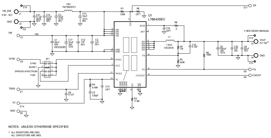
Die Analog Devices Inc. DC2658A Demonstrationsschaltung ist ein synchroner 42-V-Abwärts-Silent-Switcher der zweiten Generation mit 6 A. Diese Demonstrationsschaltung verfügt über den LT8643S Schaltregler für eine Frequenzspreizungsmodulation. Die DC2658A Demonstrationsschaltung ist mit einem großen Eingang von 5,8 V bis 42 V für einen Ausgang von 5 V ausgelegt und ermöglicht dadurch eine große Auswahl von Eingangsquellen. Der LT8643S ist ein kompakter, synchroner und monolithischer Hochgeschwindigkeits-Abwärtsschaltregler mit extrem geringen Störungen und einem hohen Wirkungsgrad.Technische Daten
- Eingangsversorgungsbereich mit EMI-Filter: 5,8 V bis 42 V
- Typische Ausgangsspannung: 5 V
- Maximaler Ausgangsstrom: 6 A
- Typische Schaltfrequenz: 2 MHz
- Wirkungsgrad: 94,2 %
Leistungsdiagramme
Schaltplan-Diagramm
Veröffentlichungsdatum: 2019-07-05
| Aktualisiert: 2024-03-12
