Analog Devices Inc. LT6110 DC3033A-Demonstrationsboard

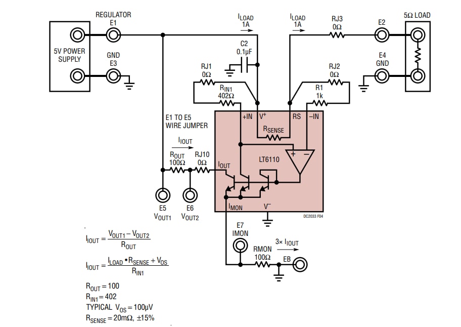
Das Analog Devices LT6110 DC2033A-Demonstrationsboard verfügt über den LT6110 Kabel-/Drahtabfall-Kompensator-IC. Der LT6110 ist eine präzise High-Side-Strommessung, die den Laststrom über einen Messwiderstand überwacht und die Messspannung in einen Senken- oder Quellenstrom umwandelt.

Das LT6110 DC2033A-Demonstrationsboard von ADI ist für den LT6110 über eine Steckbrücke konfiguriert, um den internen Messwiderstand, einen externen 25-mΩ-Messwiderstand oder einen 5,4-mΩ-PCB-Trace-Messwiderstand zu verwenden. Die Standardkonfiguration auf dem LT6110 DC2033A-Demonstrationsboard ist für den LT6110 zur Verwendung mit dem internen Messwiderstand ausgelegt.

Technische Daten

  • Versorgungsbereich: 2 V bis 50 V
  • Eingangs-Offset-Spannung des Verstärkers: 300 µV
  • Versorgungsstrom: 30 µA
  • IOUT-Signalbandbreite: 180 kHz

Schnellstart-Einrichtung

Analog Devices Inc. LT6110 DC3033A-Demonstrationsboard

Schnelle Einrichtung von Schaltung und Gleichstellungen

Technische Zeichnung - Analog Devices Inc. LT6110 DC3033A-Demonstrationsboard
Veröffentlichungsdatum: 2021-01-04 | Aktualisiert: 2022-03-11