Analog Devices Inc. ADP5600CP-EVALZ Evaluierungsboard
Das Evaluierungsboard ADP5600CP-EVALZ von Analog Devices Inc. ist eine Demonstrations- und Entwicklungsplattform für die verschachtelte invertierende Ladungspumpe ADP5600. Die ADP5600 verfügt über zwei Ladungspumpenblöcke, die auf verschachtelte Weise betrieben werden und eine deutlich reduzierte Eingangs- und Ausgangsspannungswelligkeit ermöglichen, ohne den Wirkungsgrad, den Ausgangswiderstand oder die Benutzerfreundlichkeit im Vergleich zu Induktivitäts-basierten Lösungen zu beeinträchtigen. Darüber hinaus enthält die ADP5600 einen negativen LDO-Regler (Low-Dropout-Linearregler), der die Ausgangsspannung steuert und Niederfrequenz-Störsignale ausfiltert.Das ADP5600CP-EVALZ evaluiert einfache Bauteilmessungen, wie z. B. Leitungsregelung, Lastregelung und Wirkungsgrad. Die Funktionen des Evaluierungsboards umfassen die Konfiguration des LDO-Reglerausgangs mit Steckbrücken und die Synchronisierung der Betriebsfrequenz mit dem externen Taktgeber.
Merkmale
- ADP5600 Verschachtelte invertierende Ladungspumpe in einem LFCSP16-Gehäuse
- Eingangsspannungsbereich: 2,7 V bis 16,0 V
- Wählbare LDO-Ausgangsspannung über SELx-Steckbrücken
- Ladungspumpen-Testpunkt
- LDO-Spannungs-Testpunkt
- Power-Good-Testpunkt
Applikationen
- Leistungsmanagementsysteme
- Signalkonditionierung
- LCD- und OLED-Displays
- Telekommunikationsausstattung
- Unterhaltungselektronik
- Automobil-Applikationen
- Industrie-Ausstattung
Erforderliche Ausrüstung
- DC-Netzteil für VIN und VEN
- Multimeter für Spannungs- und Strommessungen
- Electronische oder ohmsche Lasten
Board-Layout
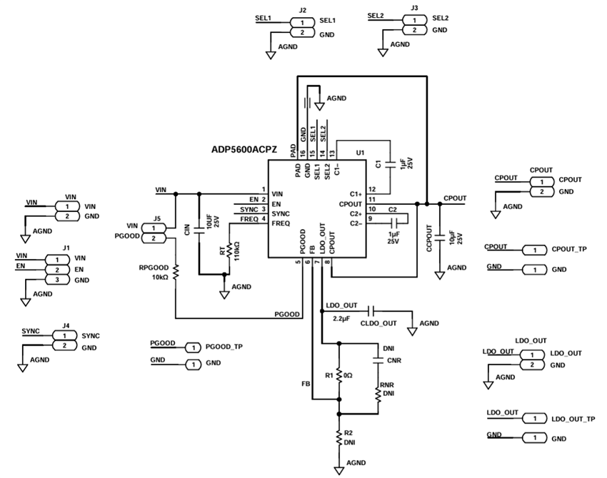
Schaltschema
Veröffentlichungsdatum: 2020-09-03
| Aktualisiert: 2024-10-30
