Analog Devices Inc. ADL8106-EVALZ Evaluierungsboard
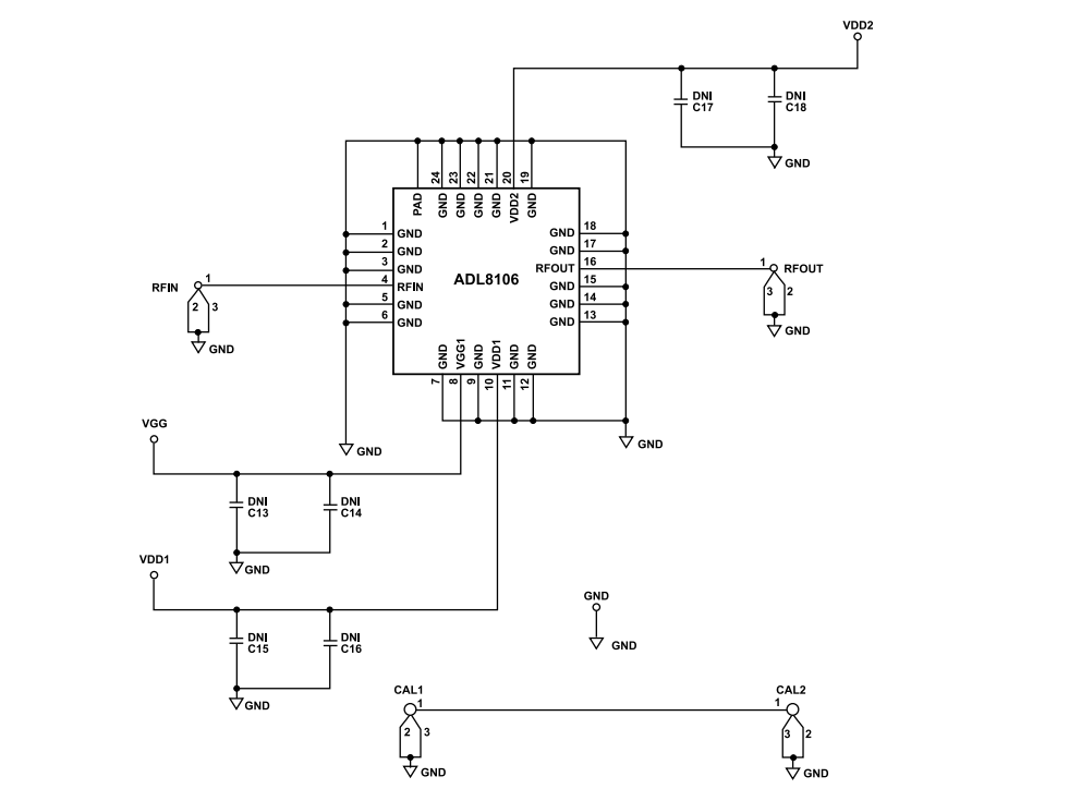
Das Analog Devices Inc. ADL8106-EVALZ Evaluierungsboard besteht aus vier Schichten, wobei das Substrat zwischen der obersten Schicht und der ersten internen Schicht aus Rogers 4003C besteht und die internen und unteren Seitenschichten alle geerdet sind. Die RFIN- und RFOUT-Anschlüsse des ADL8106-EVALZ sind mit 1,85-mm-Koaxialbuchsen ausgestattet, und die jeweiligen HF-Leiterbahnen haben eine Wellenimpedanz von 50Ω.Die rauscharmen Verstärker ADI ADL8106 benötigen von einer 3-V-Versorgungsspannung (VDDx) 120 mA. Der ADL8106 ist in einem 5,00 mm x 5,00 mm großen 24-Pin-Chip-Array-Gehäuse mit kleinem Umriss und ohne Lead Cavity (LGA_CAV) erhältlich.
Merkmale
- 4-lagiges Rogers 4003C Evaluierungsboard
- Endeinkopplungs-HF-Steckverbinder von 1,85 mm
- Über den Kalibrierungspfad (unbestückt)
Lieferumfang Kit
- HF-Signalgenerator
- HF-Spektrumanalysator
- HF-Netzwerkanalysator
- Stromversorgung: 3 V, 300 mA
- Stromversorgung: 0 V bis −2 V, ±1 mA
Übersicht
Blockdiagramm
Schaltplan
Veröffentlichungsdatum: 2022-10-13
| Aktualisiert: 2022-10-17
