ams OSRAM AS5200L-MF_EK_AB Adapter Board
ams OSRAM AS5200L-MF_EK_AB Adapter Board is a printed circuit board (PCB) that evaluates the AS5200L Position Sensors. AS5200L are stacked dual die magnetic rotary position sensors with redundant high-resolution 12-bit I2C or Pulse Width Modulation (PWM) outputs. The adapter board allows testing without the need to build a test fixture or design a PCB. The board can be directly connected to an industry-standard I2C port of a microcontroller.Specifications
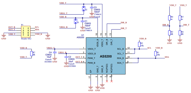
- PCB can be connected either to an external microcontroller or to the USB I&P Box
- P1 is populated with a 2x4 90° pin header and is required for power supply as well as I2C (SCL, SDA) and PWM (OUTB, OUTT)
- Connector J1 allows selection between 5V or 3.3V operation for the Bottom Die
- Connector J2 allows selection between 5V or 3.3V operation for the Top Die
- R1 and R2 are pull-up resistors for SCL and SDA line
- C1-C4 are decoupling capacitors
Kit Contents
- Adapter board
- Diametric magnet, D6x2.5mm, NdFeB, Bomatec AG
- Adapter PCB to connect with the USB I&P box
Schematic
Veröffentlichungsdatum: 2019-06-07
| Aktualisiert: 2023-06-26
