Allegro MicroSystems Hochgenaue 400-kHz-Stromsensor-ICs ACS37002
Die ACS37002 400-kHz-Stromsensor-ICs mit hoher Genauigkeit von Allegro MicroSystems sind vollständig integrierte Hall-Effekt-Stromsensoren mit einer sehr hohen Genauigkeit. Der ACS37002 eignet sich hervorragend für Regelkreise der anspruchsvollsten Leistungsumwandlungs-Applikationen. Der Strom fließt durch den ACS37002 Hall-Sensor-IC über die interne Leiter-Kopplung des erzeugten Magnetfelds. Keine physikalische Verbindung zwischen Strom und IC ermöglicht eine Hochspannungsisolierung. Der Strom wird differentiell durch zwei Hall-Platten erfasst, die störende externe Gleichtakt-Magnetfelder eliminieren. Der ACS37002 ist werksseitig getrimmt, um eine hohe Genauigkeit über den gesamten Betriebsbereich zu bieten, ohne dass eine weitere Programmierung erforderlich ist.Die ACS37002 400-kHz-Stromsensor-ICs mit hoher Genauigkeit von Allegro MicroSystems verfügen über einen analogen und Referenzausgang für die Signalqualität in lauten Umgebungen. Das Bauteil enthält einen schnellen Überstrom-Fehlerausgang mit einem benutzerkonfigurierbaren Schwellenwert über einen analogen Eingangspin, der eine Kurzschlusserkennung und einen verbesserten Systemschutz bietet.
Darüber hinaus bietet der ACS37002 vier vom Benutzer wählbare Gain-Optionen im selben Bauteil mit zwei Logikeingängen, ohne dass zusätzliche Bauelemente erforderlich sind. Diese Optionen machen Flexibilität von Designern möglich und reduzieren die Gesamtstückliste für Systeme, die verschiedene Strommessbereiche erfordern.
Merkmale
- Große Betriebsbandbreite von 400 kHz
- Interner Leiterwiderstand so niedrig wie 0,27 mΩ (MC-Gehäuse)
- 1 % Empfindlichkeitsfehler von -40 °C bis 125 °C (KMA-Version)
- Pin-wählbare Gain-Optionen (4)
- Schnelle Überstromerkennung, 1,5 µs maximale Anschwingzeit
- Verfügbar in drei verschiedenen SOICW-16-Gehäusen:
- Das LA-Gehäuse ist für eine höhere Empfindlichkeit und ein geringeres Rauschen optimiert
- Das MA-Gehäuse bietet eine hohe Isolierung von 4,8 kVrms
- Das MC-Gehäuse kombiniert einen Leiterwiderstand von 0,27 mΩ und die höchste Isolationseinstufung von 5 kVrms für Applikationen, bei denen eine extrem geringe Verlustleistung und eine hohe verstärkte Isolierung erforderlich sind
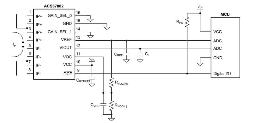
ACS37002LMC Typische Applikation
ACS37002 Typische Applikation
Blockdiagramm
Weitere Ressourcen
Veröffentlichungsdatum: 2022-02-21
| Aktualisiert: 2025-03-03
