United States
Schweiz
Licensed under CC BY-SA 4.0
Software:
Source files are here: Desktop Synthesizer Source GitHub
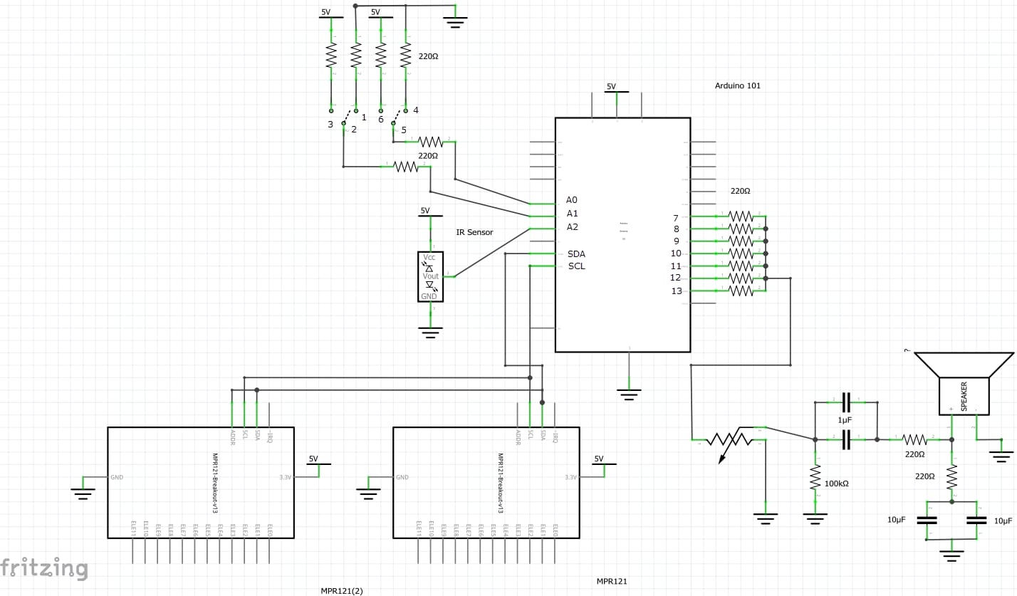
Schematic
High resolution schematic
Fritzing files
Related Documents:
MPR121 Library Set-Up
MPR121 Library
Bourns Volume Pot Datasheet
C&K Switch Datasheet
IR Sensor Datasheet
Arduino Programming Reference
CurieTimerOne Library Functions
C++ Struct Review
We would love to hear what you think about this project; please tell us in the comments section below.
Mouser welcomes lively and courteous interaction on our website. In order to host a cooperative discussion, please keep comments relevant to the topics on this page. All comments are reviewed prior to being posted to ensure appropriate language and content is used.
Log In below to leave a comment.