Diodes Incorporated AP64060TQ Synchroner Abwärtswandler
Der synchrone Abwärtswandler AP64060TQ von Diodes Incorporated integriert vollständig einen 600 mΩ High-Side- und einen 300 mΩ Low-Side- Leistungs-MOSFET, um eine hocheffiziente DC/DC Abwärtswandlung zu ermöglichen. Dieser Wechselrichter bietet einen kontinuierlichen Ausgangsstrom von 600 mA und arbeitet bei einem Eingangsspannungsbereich von 4,5 V bis 40 V. Das synchrone AP64060TQ Abwärtswandler ist für Fahrzeug- und Industrieapplikationen konzipiert ist und erfordert einen hohen Wirkungsgrad und niedriges EMI. Dieser Wechselrichter weist weniger als 0,1 % Ausgangswelligkeit bei 12 V, 90μeinen niedrigen Ruhestrom, 2,2 MHz Schaltfrequenz und SchutzSchaltungen auf. Dieser Wechselrichter unterstützt Impulsfrequenzmodulation (PFM) und ein proprietäres GATE -Treiberdesign für die beste EMI- Reduzierung. Das synchrone AP64060Q Wechselrichter ist ideal für Fahrzeuge, eMeter, Haushaltsgeräte, kleine Haushaltsgeräte und Allzweck-Punktlast Applikationen.Merkmale
- AEC-Q100-Qualifikation mit folgenden Ergebnissen
- Geräte-Temperaturklasse 1 von -40 °C bis 125 °C (TA)
- Gerät HBM ESD-Klassifizierungsstufe H2
- Gerät CDM ESD-Klassifizierungsstufe C5
- Eingangsspannungsbereich von 4,5 V bis 40 V (VIN)
- Kontinuierlicher Ausgangsstrom von 600 mA
- Ausgangswelligkeit von weniger als 0,1 % bei 12 V
- Unterstützung der Impulsfrequenzmodulation (PFM)
- 90 µA niedriger Ruhestrom (PFM)
- Schaltfrequenz 2,2 MHz
- Proprietäres GATE-Treiber-Design für optimale EMI-Reduzierung
- Präzision ermöglicht die Anpassung des Schwellenwerts für UVLO
- Schutzschaltung
- Unterspannungssperre (UVLO)
- Ausgangs-Überspannungsschutz (OVP)
- Zyklusweise Spitzenstrombegrenzung
- Thermische Abschaltung
Applikationen
- 5 V 12 V und 24 V verteilte Stromversorgungs-BUS-Versorgungen
- Haushaltsgeräte und kleine Elektrogeräte
- FPGA-, DSP- und ASIC-Zubehör
- eMeter
- Automobilindustrie
- Allgemeine Lastpunkte
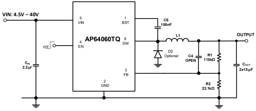
Applikations-Schaltung
Blockdiagramm
Veröffentlichungsdatum: 2025-08-21
| Aktualisiert: 2025-10-10
